Design Note 18: A Battery Powered Lap Top Computer Power Supply
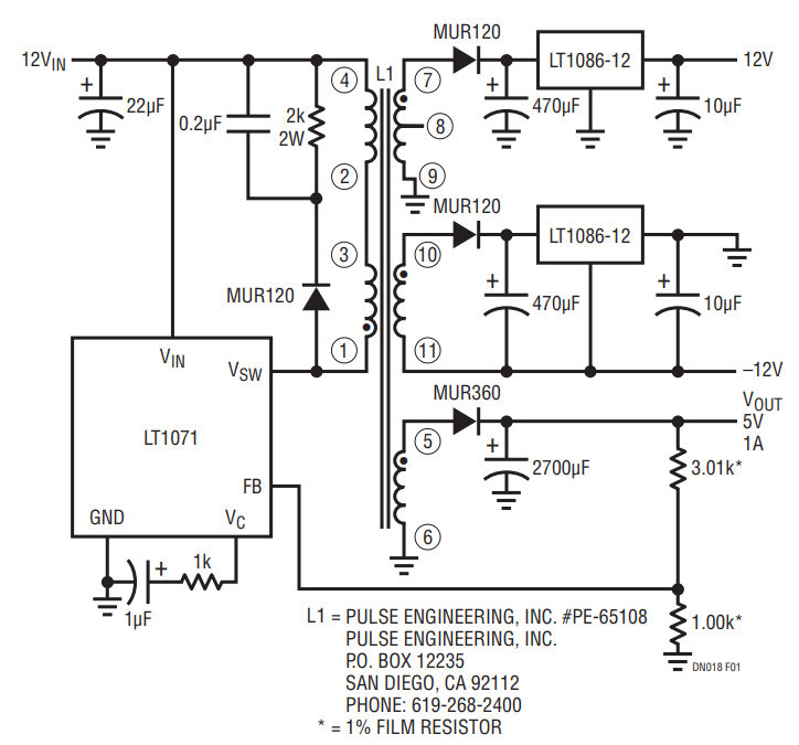
Most battery powered lap top computers require regulated multiple output potentials. Problems associated with such a supply include magnetic and snubber design, loop compensation, short circuit protection, size and efficiency. Typical output power requirements include 5V @ 1A for memory and logic circuitry and ±12V @ 300mA to drive the analog components. Primary power may be either a 6V or 12V battery. The circuit in Figure 1 meets all these requirements. The LT1071 simplifies the power supply design by integrating most of the switching regulator building blocks. Also, the off-the-shelf transformer eliminates all the headaches associated with the magnetic design.

Figure 1. Multi-Output Flyback Converter.
The circuit is a basic flyback regulator. The transformer transfers the energy from the 12V input to the 5V and ±12V outputs. Figure 2 shows the voltage (trace A) and the current (trace B) waveforms at the VSW pin. The VSW output is a collector of a common emitter NPN, so current flows through it when it is low. The circuit’s 40kHz repetition rate is set by the LT1071’s internal oscillator. During the VSW (trace A) “on” time, the input voltage is applied across the primary winding. Notice that the current in the primary (trace C) rises slowly as the magnetic field builds up. The magnetic field in the core induces a voltage on the secondary windings. This voltage is proportional to the input voltage times the turns ratio. However, no power is transferred to the outputs because the catch diodes are all reversed biased. The energy is stored in the magnetic field. The amount of energy stored in the magnetic field is a function of the current level, how long the current flows, the primary inductance and the core material. When the switch is turned “off” energy is no longer transferred to the core, causing the magnetic field to collapse. The voltage on the transformer windings is proportional to time-rate-of-change of the magnetic field. Hence, the collapsing magnetic field causes the voltages on the windings to change. Now the catch diodes are forward biased and the energy is transferred to the outputs. Trace D is the voltage seen on the 5V secondary and trace E is the current flowing through it. The energy transfer is controlled by the LT1071’s internal error amplifier, which acts to force the feedback (FB) pin to a 1.24V reference. The error amplifiers high impedance output (VC pin) uses an RC damper for stable loop compensation. If a 6V input is desired, use just one primary winding and an LT1070.

Figure 2. Waveforms for Continuous Mode Operation.
This is not an ideal transformer so not all the energy is coupled into the secondary. The energy left in the primary winding causes the overvoltage spike seen on the VSW pin (trace F). This phenomenon is modeled by a leakage inductance term placed in series with the primary winding. When the switch is turned “off” current continues to flow in the inductor, causing the snubber diode to conduct (trace G). The snubber network clamps the voltage spike, preventing excessive voltage at the LT1071’s VSW pin. When the snubber diode current reaches zero, the VSW pin voltage settles to a potential related to the turns ratio, output voltage and input voltage.
Post regulators are needed to the unregulated outputs if the cross regulation error is too great. Such error can be as much as 20% depending upon output loading conditions. Note that the floating secondaries allow a –12V output to be obtained with a positive voltage regulator. The isolation allows the input of the regulator to float above ground. The LT1086 positive voltage regulators maintain both positive and negative outputs with 1%.
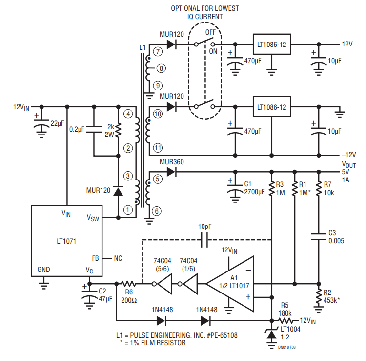
If battery capacity is limited by size or weight this circuits 9mA quiescent current may be too high. Figure 3’s modification offers output current in the ampere range with only microamps of quiescent drain. Further information about this circuit can be found in the LTC Application Note AN29 “Some Thoughts on DC-DC Converters," page 8.

Figure 3. Multi-Output, Transformer Coupled Low Quiescent Current Converter.
By using standard magnetics and a simplified switching regulator the design time needed to implement this power supply is greatly reduced. Although these circuits demonstrated in flyback topology, the LT1070/LT1071/LT1072 can easily handle other configurations including buck, boost, forward and inverting. Examples are given in the LTC Application Notes; AN19 “LT1070 Design Manual, “ AN25 “Switching Regulators for Poets,” and AN29 “Some Thoughts on DC-DC Converters.”