5V, Non-Interruptible Power Supply Delivers 1A
Abstract
The 5V output of Figure 1 remains uninterrupted during loss of the main 5V supply. What's more, it maintains a ±5% output tolerance while delivering 1A for 80 minutes thereafter.
The 5V output of Figure 1 remains uninterrupted during loss of the main 5V supply. What's more, it maintains a ±5% output tolerance while delivering 1A for 80 minutes thereafter.

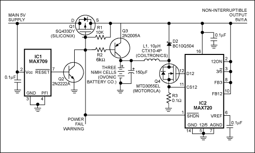
Figure 1. Despite brownouts or loss of the main 5V supply, this non-interruptible power supply maintains the 5V output within ±5%. It supplies 1A at 5V for 80 minutes with the battery shown.
During normal operation, the main supply is monitored by the VCC terminal of the supervisory circuit (IC1). This chip holds Q2 on by asserting RESET high. While on, Q2 holds the dc-dc controller (IC2) in shutdown mode, turns on Q1, and turns on Q3, which routes a trickle charge to the battery stack.
When the main supply voltage drops below IC1's reset threshold (typically 4.65V), RESET quickly turns off Q2 and Q3, bringing IC2 out of shutdown. IC2 then boosts the non-interruptible output back to 5V. After the main supply dips below threshold, RESET remains low for 200ms whether or not the voltage returns above threshold. This action assures an orderly completion of the switchover.
Q1 is a low-rDS(ON), p-channel MOSFET that drops only 60mV at 1A. Its connections-drain to the main supply and source to the uninterruptible 5V output-are backwards with respect to the usual configuration for p-channel high-side switches. The connections shown prevent Q1's body diode from draining the battery when the main supply fails. Also, this diode conducts when the main supply initially turns on, which assures a gate drive sufficient to turn the MOSFET fully on (approximately 4.5V).
The battery manufacturer (Ovonic) recommends that you apply a 230mA trickle charge to the 2300mAh nickel-metal-hydride (NiMH) cells. To avoid exceeding this recommended rate, you must select R2 according to the worst-case (highest) beta value for Q3. The beta range is 100 to 300. So, for a ±10% supply, R2 should be about 6kΩ. If a 12V supply is available, you can reduce the battery's recharge time by adding a battery-charger IC to control the charging rate.