目标
本活动的目的是研究MOS晶体管的共源极配置。
背景知识
共源极放大器是三种基本单级放大器拓扑之一。MOS共源极放大器一般用作反相电压放大器。晶体管的栅极端为输入,漏极端为输出,而源极为输入和输出共用(可连接至参考地端或电源轨),所谓共用即由此而来。
材料
- ADALM2000主动学习模块
- 无焊面包板
- 五个电阻
- 一个50 kΩ可变电阻、电位计
- 一个小信号NMOS晶体管(ZVN2110A)
指导
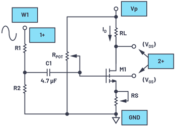
图1所示配置展现了用作共源极放大器的NMOS晶体管。选择适当的输出负载电阻RL,用于产生合适的标称漏极电流ID,VDS的电压约为正电源电压(+5 V)和负电源电压VN(–5 V)的中间值。通过可调电阻RPOT来设置晶体管(VGS) 的标称偏置工作点,进而设置所需的IC。选择适当的分压器R1/R2,以便通过波形发生器W1提供足够大的输入激励衰减,使W1的幅度与 VDS上的信号幅度大致相同。考虑到在晶体管VGS的栅极上会出现非常小的信号,这样做更容易查看波形发生器W1信号。衰减的W1信号通过4.7 uF C1交流耦合到晶体管栅极,以免干扰直流偏置条件。

硬件设置
波形发生器W1配置为1 kHz正弦波,峰峰值幅度为3 V,偏移为0 V。并将其连接在示波器通道1+上,以显示发生器输出的信号W1。示波器通道2 (2+)用于交替测量M1栅极和漏极的波形。

程序步骤
打开连接到MOS晶体管漏极(VP = +5 V)和源极(VN = –5 V)的电源。
配置示波器以捕获多个周期的输入信号(橙色迹线)和输出信号(紫色迹线)
产生的波形如图3所示。

共源极放大器的电压增益A可以表示为负载电阻RL与小信号源极电阻rs的比值。晶体管的跨导gm是漏极电流ID和所谓的栅极过驱动电压VGS-Vth的函数,其中Vth是阈值电压。

小信号源极电阻为1/gm且可视为与源极串联。现在,在栅极上施加电压信号,相同的电流会流入rs和漏极负载RL。因此,RL × gm可得到增益A。

添加源极负反馈
共源极放大器为放大器提供反相输出,具有极高增益,而且各晶体管之间的差异很大。增益与温度和偏置电流密切相关,所以实际增益有时无法预测。由于可能存在意外的正反馈,因此稳定性是与此类高增益电路相关的另一个问题。此外小信号限值带来的低输入动态范围也是一个问题;如果超过此限值,就会出现严重失真,晶体管也不会像其小信号模型那样工作。如果添加负反馈,就会减少此类问题,从而提高性能。在这种简单的放大器级中添加反馈有多种方法,最简单也最可靠的方式是在源电路(RS)中添加一个小值电阻。这也称为串联反馈。反馈量取决于通过该电阻两端的相对信号压降。
源极负反馈增益方程:

附加材料
一个5 kΩ可变电阻、电位计
指导
断开M1源极接地连接,并插入RS, a 5 kΩ(5 kΩ电位计),如图4所示。调整RS,同时注意观察晶体管漏极上的输出信号。电路增益可通过修改RS 电位计的值来调整。

硬件设置
波形发生器W1配置为1 kHz正弦波,峰峰值幅度为3 V,偏移为0 V。并将其连接在示波器通道1+上,以显示发生器输出的信号W1。示波器通道2 (2+)用于交替测量M1栅极和漏极的波形。

程序步骤
打开连接到漏极的电源(VP = 5 V)。
配置示波器以捕获多个周期的输入信号(橙色迹线)和输出信号(紫色迹线)。
产生的波形如图6所示。

提高源极负反馈放大器的交流增益
添加源极负反馈电阻提高了直流工作点的稳定性,但降低了放大器增益。可通过在负反馈电阻RS上并联电容C2,在一定程度上恢复交流信号的较高增益,如图7所示。

硬件设置
波形发生器W1配置为1 kHz正弦波,峰峰值幅度为3 V,偏移为0 V。并将其连接示波器通道1+上,以显示发生器输出的信号W1。示波器通道2 (2+)用于交替测量M1栅极和漏极的波形。

程序步骤
打开连接到漏极的电源(VP = 5 V)。
配置示波器以捕获多个周期的输入信号(橙色迹线)和输出信号(紫色迹线)。
产生的波形如图9所示。

问题
- 添加负反馈如何有助于稳定直流工作点?
- 对于源极负反馈电路设置,增加RS对电压增益A有何影响?
您可以在学子专区博客上找到问题答案。
