16 V、8 A Silent Switcher µModule穩壓器如何成為低雜訊應用的理想選擇
16 V、8 A Silent Switcher µModule穩壓器如何成為低雜訊應用的理想選擇
作者:ADI首席工程師 Charlie Zhao Abstract
摘要
在眾多電源應用中,低雜訊表現是一個非常重要的因素。ADI憑藉開創性的Silent Switcher®技術,結合創新的電路設計與封裝製程,成功研發出μModule®穩壓器,不僅效率卓越,還能有效抑制電磁干擾。得益於此項獨特技術,該系列穩壓器對PCB佈局變化的敏感度大幅降低,不僅簡化了設計流程,並明顯提升整體性能表現。ADI的降壓型直流-直流μModule穩壓器,能夠在3 V至16 V的輸入電壓下提供最大8 A的輸出電流,是適用於大電流、雜訊敏感型應用的理想精巧型解決方案。
引言
在高精度資料轉換器、醫療元件及射頻(RF)系統等諸多電源應用領域,低雜訊正成為一項越來越常見的要求。傳統上,開關模式直流-直流轉換器一向存在固有雜訊問題,因此並不適合用於對雜訊敏感的應用。ADI憑藉開創性的 Silent Switcher 技術而成功研發出μModule穩壓器,以在低雜訊應用中展現出卓越的性能表現。
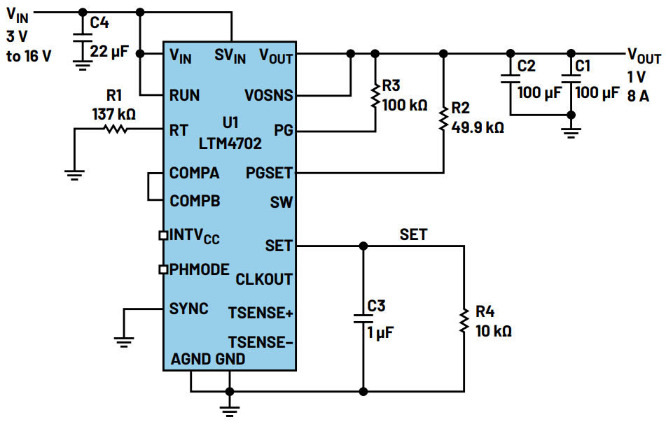
LTM4702是一款降壓型直流-直流μModule穩壓器,能夠在3 V至16 V的輸入電壓下,提供最大8 A的輸出電流。其採用了Silent Switcher架構,配有內部熱迴路旁路電容,可實現低電磁干擾(EMI)和高效率。LTM4702包含電流模式控制器、功率開關元件、功率電感和部分輸入和輸出電容。
其輸出電壓可在0.3 V至5.7 V之間進行調節。此款IC採用精巧的6.25 mm×6.25 mm×5.07 mm BGA封裝,工作接面溫度範圍為–40°C至+125°C。
典型應用示例
圖1顯示了一個典型應用的原理圖。其工作開關頻率大約為800 kHz。開關頻率可透過一個電阻(RT接腳電阻至AGND)輕鬆調節。SET接腳會精準輸出100 µA的電流,該電流會流經連接在SET接腳和GND之間的外部電阻。穩壓器的輸出電壓將完全依照SET接腳的電壓而變化,該電壓值由 ISET × RSET決定。使用SET接腳旁路電容器,能夠降低對SET接腳上任何電壓尖峰寄生耦合的敏感度。此外,SET接腳旁路電容器不僅可以使輸出實現軟啟動,還能對衝擊電流產生限制作用。效率與負載電流的關係曲線如圖2所示。
在示例電路中,將SYNC接腳連接至GND可實現脈衝跳躍模式,進而提升輕負載情況下的效率。該元件能夠在強制連續模式(FCM)下運行,可在較寬廣的負載範圍內實現快速的瞬態響應和全頻率運行。若要啟用FCM,可將SYNC接腳連接至INTVCC或連接至大於3 V的電壓源,也可讓SYNC接腳處於懸空狀態。
使用時脈源驅動SYNC接腳,能夠使穩壓器與外部時脈實現同步。該元件可以在300 kHz至3 MHz範圍內同步。穩壓器與外部時脈同步時,還能以FCM模式運行。
LTM4702的一大特點是透過在VOUT接腳和PGSET接腳之間連接一個電阻,即可實現可程式化的電源正常狀態指示功能。當輸出電壓超出±7.5%的規定範圍時,電源正常(PG)輸出訊號將變為低位準。此款IC還具備其他一些用戶友善的特性,包括致能/關斷控制功能、可選擇內部迴路補償或外部迴路補償,以及內建溫度監測功能。
超低雜訊Silent Switcher
Silent Switcher系列產品採用了創新的設計和封裝製程,能夠在實現高效率的同時降低電磁干擾(EMI)。得益於此項獨特技術,該系列穩壓器對PCB佈局變化的敏感度大幅降低,不僅簡化了設計流程,並明顯提升整體性能表現。
LTM4702具備超低雜訊架構,能夠實現卓越的低頻(< 100 kHz)輸出雜訊性能。僅需配置一個電阻,即可完成輸出電壓的設定,在整個輸出電壓範圍內實現單位增益操作,進而使得輸出雜訊幾乎保持恆定,不受輸出電壓波動的影響。
圖3展示了輻射EMI性能。
多相並聯操作,實現更高輸出電流
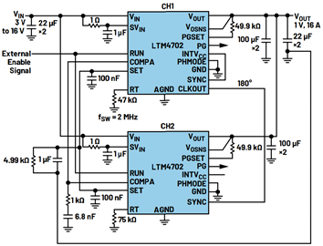
為獲取更高的電流,可以將兩個或多個元件進行並聯。圖4顯示了一個示例:其中兩個μModule穩壓器並聯,產生高達16 A的負載電流。在該示例中,CLKOUT訊號連接至下一IC的SYNC接腳,以確保並聯系統的頻率和相位保持一致。透過將PHMODE接腳接地,使兩個並聯的穩壓器以180°的相位差運行。透過將補償接腳連接在一起,可利用電流模式控制架構實現卓越的均流效果。並聯元件的SET接腳則可僅透過一個SET電阻連接在一起。
結論
LTM4702是一款功能齊全的8 A降壓型Silent Switcher µModule穩壓器。僅需一個外部電阻即可實現輸出電壓的精準調節,輸出電壓的可程式化範圍為0.3 V至5.7 V。憑藉低EMI和低雜訊特性,LTM4702非常適合大電流、雜訊敏感型應用,例如電信/資料通訊系統、RF電源、高速/高精度資料轉換器應用等。此款µModule穩壓器兼具外型精巧、效率出眾、外部零組件精簡等諸多優勢,讓用戶不僅能大幅節省電路板空間,還可明顯縮短設計週期。



