Zero-Bias Detector Yields High Sensitivity with Nanopower Consumption
Zero-Bias Detector Yields High Sensitivity with Nanopower Consumption
著者
Mitchell Lee
1998年02月01日
RF ID tags, circuits that detect a “wake-up” call and return a burst of data, must operate on very low quiescent current for months or years, yet have enough battery power in reserve to answer an incoming call. For smallest size, most operate in the ultrahigh frequency range, where the design of a micropower receiver circuit is problematic. Familiar techniques, such as direct conversion, super regeneration or superhetrodyne, consume far too much supply current for long battery life. A better method involves a technique borrowed from simple field-strength meters: a tuned circuit and a diode detector.
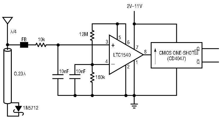
Figure 1 shows the complete circuit, which was tested for proof-of-concept at 445MHz. This circuit contains a couple of improvements over the standard L/C-with-whip field-strength meter. Tuned circuits aren’t easily constructed or controlled at UHF, so a transmission line is used to match the detector diode (1N5712) to a quarter-wave whip antenna. The 0.23λ transmission-line section transforms the 1pF (350Ω) diode junction capacitance to a virtual short at the base of the antenna. At the same time, it converts the received antenna current to a voltage loop at the diode, giving excellent sensitivity.

Figure 1. Nanopower field detector.
Biasing the detector diode can improve sensitivity,1 but only when the diode is loaded by an external DC resistance. Careful curve-tracer examination of the 1N5712 at the origin reveals that it follows the ideal diode equation, with scales of milli-volts and nanoamperes. To use a zero-bias diode at the origin, the external comparator circuitry must not load the rectified output.
The LTC1540 nanopower comparator and reference is a good choice for this application because it not only presents no load to the diode, but also draws only 300nA from the battery. This represents a 10-times improvement in battery life over biased detector schemes.2 The input is CMOS, and input bias current consists of leakage in a small ESD-protection cell connected between the input and ground. The input leakage measures in the picoampere range, whereas the 1N5712 leaks hundreds of picoamperes. Any rectified output from the diode is loaded by the diode itself, not by the LTC1540, and the sensitivity can match that of a loaded, biased detector.
The rectified output is monitored by the LTC1540 comparator. The LTC1540’s internal reference is used to set up a threshold of about 18mV at the inverting input. A rising edge at the comparator output triggers a one-shot, which temporarily enables answer-back and any other pulsed functions.
Total supply current is 400nA, consuming just 7mAH battery life over a period of five years. Monolithic one-shots draw significant load current, but the ’4047 is about the best in this respect. A one-shot constructed from discrete NAND gates draws negligible power.
Sensitivity is excellent, and the circuit can detect about 200mW from a reference dipole at 100 feet. Range, of course, depends on operating frequency, antenna orientation and surrounding obstacles. Sensitivity is independent of supply voltage; this receiver will work just as well with a 9V battery as with a single lithium cell.
The length of the transmission line does not scale with frequency. Owing to a decrease in diode reactance, the electrical length will shorten as frequency increases. Adjust the line length for minimum feed-point impedance at the operating frequency. If an impedance analyzer is used to measure the line, a 1pF capacitor can be substituted for the diode to avoid large signal effects in the diode itself. Consult the manufacturer’s data sheet for accurate characterization of diode impedance at the frequency of interest.
Notes
1 Eccles, W.H. Wireless Telegraphy and Telephony, Second Edition. Ben Brothers Limited, London, 1918, page 272.
2 Lee, Mitchell. “Biased Detector Yields High Sensitivity with Ultralow Power Consumption.” Linear Technology VII:1(February 1997), page 21.