要約
このアプリケーションノートでは、MAX2235パワーアンプ(PA)を用いて、GSMおよび900MHz ISM帯域のアプリケーションにおける動作について説明します。40%の効率で+30dBmの出力電力をが得られることができます。このデバイスは、24dBの利得を提供し、2.7V~5.5Vの電源で動作します。回路図、回路ボードのレイアウト、および部品表を掲載しています。
MAX2235は、一定エンベロープアプリケーション用に設計された、低コストのノンリニアパワーアンプです。本来は米国AMPS用に特性化されたものですが、このアプリケーションノートでは、欧州GSM、868MHzの欧州ISM帯域、および900MHzの米国ISM帯域のアプリケーションでデバイスを使用する場合について説明しています。
MAX2235は、900MHzでは、+5Vの電源から24dBの利得を提供するとともに、40%の効率で+30dBm以上の出力電力を提供します。このデバイスは、+2.7V~+5.5Vの単一電源で動作可能です。利得制御ピンによって、出力電力を35dB以上の範囲で変更することができるようになります。低電力シャットダウンモードでは、電流消費が1µA未満に低減されます。このPAの主要な機能は出力電力の自動ランピングであり、これによってトランジェントノイズとスペクトルスプラッタを最小限に抑えます。
図1は、880MHz~915MHzの周波数帯域にわたるMAX2235の出力電力の性能を示しています。図2~図4は、MAX2235の出力電力、効率、および消費電流の性能対入力電力と周波数を示しています。図5は、MAX2235の出力電力対利得制御(GC)電圧を示しています。

図1. MAX2235の出力電力対周波数

図2. MAX2235の出力電力対入力電力

図3. MAX2235の効率対入力電力

図4. MAX2235の消費電流対入力電力

図5. MAX2235の出力電力対GC電圧
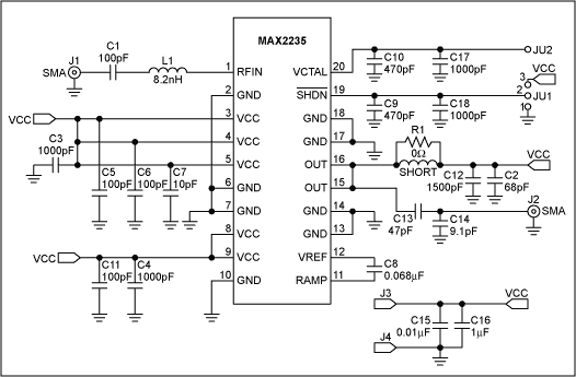
図6と7は、880MHz~915MHzの周波数帯域にわたる動作に合わせてMAX2235をチューニングするのに必要な部品の変更と配置を示しています。

図6. GSMおよび900MHz用のMAX2235 PAの回路図

図7. GSMおよび900MHz用のMAX2235 PAの部品配置ガイド
表1は、部品の値の一覧です。
| Designation | Qty | Description |
| C1 | 1 | 100pF, 5% ceramic capacitor (0603) Murata GRM39COG101J050V |
| C2 | 1 | 68pF, 5% ceramic capacitor (0603) Murata GRM39COG680J050V |
| C3, C4 | 2 | 1000pF, 10% ceramic capacitors (0603) Murata GRM39X7R102K050V |
| C5, C6 | 2 | 100pF, 5% ceramic capacitors (0402) Murata GRM36COG101J050V |
| C7 | 1 | 10pF, 5% ceramic capacitor (0603) Murata GRM39COG100J050V |
| C8 | 1 | 0.068µF, 10% Murata GRM39X7R683K016V |
| C9, C10 | 2 | 470pF, 10% ceramic capacitors (0603) Murata GRM39X7R471K050V |
| C11 | 1 | 100pF, 5% ceramic capacitor (0603) Murata GRM39COG101J050V |
| C12 | 1 | 1500pF, 10% ceramic capacitor (0603) Murata GRM39X7R152K0504 |
| C13 | 1 | 47pF, 5% ceramic capacitor ATC 100A470JW150X |
| C14 | 1 | 9.1pF, 5% ceramic capacitor ATC 100A9R1JW150X |
| C15 | 1 | 0.01µF, 10% ceramic capacitor (0805) Murata GRM40X7R103K050V |
| C16 | 1 | 1µF, +80%, -20% ceramic capacitor (1206) Murata GRM42-6Y5V105Z025V |
| C17, C18 | 2 | 1000pF, 10% ceramic capacitors (0805) Murata GRM40X7R102K050V |
| L1 | 1 | 8.2nH (0603) inductor Toko LL1608-FH8N2K |
| L3 | 1 | 30-gauge wire short |
| J1, J2 | 2 | SMA connectors (PC edge mount) E.F. Johnson 142-0701-801 |
| J3, J4 | 2 | Test points |
| JU1 | 1 | 3-pin header (0.1" centers) |
| R1 | 1 | 0Ω resistor (0603) Kamaya RMC16-000T |
| VCTRL | 1 | 1-pin header |
| U1 | 1 | MAX2235EUP (TSSOP-20) |
| None | 1 | MAX2235 EV kit PC board |