TNJ-070 : 高性能LPFであるFDNR型フィルタの仕組みをお勉強してみる(前編) LCフィルタから始まり、GIC回路、負性抵抗など謎が深い
はじめに
アナログ・デバイセズ入社後に「アナログ・フィルタ設計を究めてみたい」と思うようになりました。その目的のために図1[1]や図2 [2]などの書籍を(古いものなので中古本ですが)かなりの冊数購入し、勉強してきました。
それぞれから、アクティブ・フィルタの設計についてはかなりのところまで理解することができ、その成果をこのWEB ラボの記事として、[3]に掲載できました。しかしその記事にもあるように、アクティブ・フィルタであればフィルタ特性カーブの式を(平方根に相当する計算をしたうえで)因数分解すればよかったのですが、パッシブ・フィルタではここにさらに「もう一歩」の計算([1]では「PQ法」と呼んでいます)が必要で、これがまたさらに高度であり難儀するものでした。考え方は [1]を読むことで理解はできましたが、素子定数の導出の公式を得ることができない状態でストップしています。
ネットをサーチすると、[4]に具体的な計算式が出ているとあります。Amazon での古本の出品でも15,000 円と18,000 円(汗)の2 冊のみで、探究断念モードの昨今では購入に至る動機を見つけることができません…(汗)。同書の筆者の渡部和氏は、[5]によると日本電気株式会社で回路網理論とCADの研究を行い、その後に事業本部長、支配人、常務理事まで歴任し、さらにその後に創価大学教授となった方だそうです(数年後には工学部長にまで!)。20 年以上ラインの管理職をされたようで、その多忙な経験をしたのちに大学教授に転身されたこと、その明晰な頭脳(技術職を離れて長く管理職でありながら、高い技術力をさびつかせず維持されていたこと)に驚きを禁じえません。
その今回もアクティブ・フィルタ理論のネタ
[3]でアクティブ・フィルタの考え方について示しましたが、また今回もアクティブ・フィルタのネタで行きたいと思います。今回は、聞くことは少ないけれども高性能なフィルタ、FDNR(Frequency Dependent Negative Resistor)型フィルタの深い海溝にダイビングしてみます。書き始め前のただいまは、どんな深海泳ぎ(?)ができるやら、皆目見当がついておりません(汗)。しかし…、どうもフィルタ設計にはトラウマがあるようで、このWEB ラボのネタとしても増加気味になっています。皆様、同じような料理しかご提供できず、すいません…。
FDNR 型フィルタとは何者?
FDNR 型フィルタは原理上LPF 構成が基本となりますが、高いQ 値が必要なフィルタ回路(つまり通過域から遮断域までの遷移が急峻な場合やフィルタ次数が高い場合)など、特殊なケースで威力を発揮します。
さて、図3 のような信号源抵抗𝑅𝑆、負荷抵抗𝑅𝐿をもつLC によるパッシブLPF(この例はチェビシェフ型0.5dBリプル)があったとします。
![図1. アナログLC フィルタ設計の古典中の古典『回路網の構成 [1]』](https://www.analog.com/jp/_/media/analog/jp/education/web-lab/tnj070/tnj070_01.jpg?la=en&h=467&w=450&rev=4a044792d5e743a1922d79ef9aa364ff)
![図2. アナログ・アクティブ・フィルタ設計の古典『アクティブ・フィルタの設計 [2]』](https://www.analog.com/jp/_/media/analog/jp/education/web-lab/tnj070/tnj070_02.jpg?la=en&h=469&w=450&rev=72cd09075e68427e8f479e1c2c70ecd4)
FDNR型フィルタは、この図3のような、その特性の原型となるLCフィルタ(パッシブ・フィルタ)の設計からスタートします(図3の素子定数は図5の原型となるものです)。原型LCフィルタの設計自体の理論は(「はじめに」にも示したように)非常に難しいのですが、素子定数を計算できるソフトウェア・ツールや数表があるので、一般的にはそれを用います。
このLCフィルタの伝達関数を「1/𝑠変換」(𝑠はラプラス演算子)というものを施すことにより、それぞれの素子は図4のように、インダクタは抵抗、抵抗はコンデンサ、コンデンサはFDNR(Frequency Dependent Negative Resistor; 周波数依存性負性抵抗)なるものに変換されます。
1/𝑠変換はL. T. Brutonが発明したため「Bruton変換(Bruton Transformation)」とも呼ばれています [6]。FDNRは図4のようなシンボルが用いられるようです [6]。この技術ノートでもその表記に合わせています。このFDNRについて、このシリーズでは詳しく説明していきます。
面白いことに、パッシブ回路の伝達関数に1/𝑠変換を施しても、回路の信号伝達特性は同じままとなります。回路の伝達関数の分子、分母それぞれに1/𝑠がかかることで、それを𝑠倍したと考えれば、結果的に1/𝑠を消すことができるから(元に戻すことができるから)です。
FDNRへの変換では「𝟏/𝒔変換」をおこなう
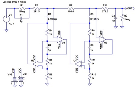
図3のLCフィルタを1/𝑠変換して得た図4の回路をFDNR型フィルタとしたものが、図5になります。なお以降で改めて説明しますが、図3をそのまま1/𝑠変換した図4の定数ではインピーダンスが低すぎるため、1000倍にスケーリングしています。



さて、この1/𝑠変換について変換の仕方を見ていきましょう。リアクタンスと純抵抗を基本として変換していきます。まず図3の大きさ𝐿 [H]をもつ インダクタンスのリアクタンスは

ここで𝑓は周波数です。これをラプラス演算子𝑠 s=𝑗2𝜋𝑓 で表すと

さらにこれを1/𝑠変換した素子は

となり、周波数𝑓(もしくはラプラス演算子𝑠)の影響を受けない、抵抗値が𝐿となる抵抗素子になります。つまりインダクタンスは1/𝑠変換により抵抗素子に変換されます。
つぎに抵抗を考えます。大きさ𝑅 [Ω]の抵抗のインピーダンス(純抵抗)は

です。これをラプラス演算子𝑠で表しても当然ながら

です。さらにこれを1/𝑠変換した素子は

となり周波数𝑓(もしくはラプラス演算子𝑠)の関数となる素子、容量値𝐶𝑅が1/𝑅となるコンデンサになります。つまり抵抗は1/𝑠変換によりコンデンサに変換されます。
最後にコンデンサを考えます。容量が𝐶 [F]のコンデンサのリアクタンスは

です。これをラプラス演算子𝑠で表すと

さらにこれを1/𝑠変換した素子は

となり、周波数𝑓の自乗に反比例する関数、それも「周波数に依存する負性抵抗素子」という、なんだか不思議な素子になります。なお相当する素子としての大きさは、元々の容量値と同じ(𝐶=𝐶𝐹𝐷𝑁𝑅)になります。
これがFDNR(Frequency Dependent Negative Resistor; 周波数依存性負性抵抗)です。コンデンサは1/𝑠変換によりFDNRに変換されるわけです。このFDNRはそれこそ不思議に感じる素子ではないでしょうか。
さてともあれ、上記の計算手順から、図3の𝐿1,𝐿3に相当する抵抗は271.5 mΩ、𝐿2相当は404.4 mΩとなります。これは非常に低い抵抗値です。そのため図5では基準となるインピーダンスを1000倍してあり、271.5 Ω、404.4 Ωとして常用的な素子定数に、また他の素子定数もそれぞれインピーダンスが1000倍になるように構成してあります。図3の素子定数から図5に相当する素子定数をそれぞれ直接得てみると、一般的にその定数が不適切になります(上記の𝐿1,𝐿2,𝐿3の例もそうですね)。
それぞれ計算した値をまとめておくと(インピーダンスを1000倍した結果として)、

しかしFDNR素子の単位は何になるんでしょうね!(笑)
シミュレーションで確認してみる
図6に図3の原型LCフィルタの周波数応答特性を、図7に図5のFDNR型フィルタの周波数応答特性をそれぞれ示します(LTspiceでのシミュレーション)。それぞれ下の図は縦軸を細かく0.5dBステップにしたものです。まったく同じ結果になっていることが分かります。なお図7では違いが見えませんが(-180dB付近で生じる違いなので)、高い周波数ではOPアンプの周波数特性の限界から、FDNR型フィルタのほうがフィルタ特性が劣化しています。


GIC回路とは何者?
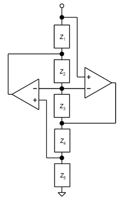
FDNRは図8のGIC(Generalized Impedance Converter)回路というもので構成します。GIC回路は任意のインピーダンスを構成できる回路です。GIC回路は図8のグラウンドに向けて接続される複数の直列素子経路と、そこにつながる2つのOPアンプから形成されます。そして端子𝑍𝑖𝑛から見たインピーダンスを

して得ることができます。たとえば𝑍2,𝑍4,𝑍5を𝑅=𝑍2=𝑍4=𝑍5となる抵抗素子𝑅として、𝑍1に相当するコンデンサを𝐶𝐺1、𝑍3に相当するコンデンサを𝐶𝐺3として選べば、

としてFDNR、つまり周波数依存性負性抵抗を実現できます。ここに図5の素子定数を代入してみると、𝐶𝐺1𝐶𝐺3𝑅=0.1957E-9となり、図4の𝐶1,𝐶2を1/𝑠変換し、インピーダンスを1000倍したときの定数と合致していることも分かります。またこの式(11)の符号がマイナスですので、負性抵抗となります。
なお以降に示す図10のGIC回路には、抵抗𝑅7が並列に接続されています。これはOPアンプのバイアス抵抗に相当するものなので、式(11)ではこの素子は除外しています、というより元々は無いものです。GIC回路/FDNRとしての本質的なものではありません。
式(11)から、図8のGIC回路をFDNRに構成できるトポロジは、
- ① 𝑍1, 𝑍3を容量にし、それ以外は抵抗とする
- ② 𝑍1, 𝑍5を容量にし、それ以外は抵抗とする
- ③ 𝑍3, 𝑍5を容量にし、それ以外は抵抗とする
- ④ 𝑍2, 𝑍4をインダクタにし、それ以外は抵抗とする
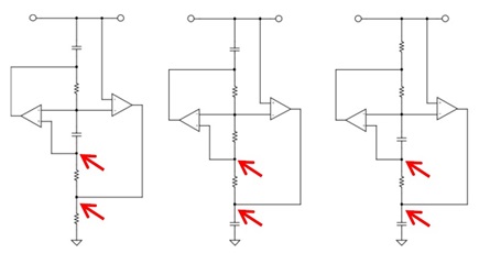
の4種類の方法があることに気がつきます。でも④は実用的ではありません。[7]のFigure 8.47に回路図として、①~③の3トポロジの説明がありますが、残念ながら下の2素子とOPアンプとの接続点に間違いがあるようです(それでも一応図9に示しておきます)。

![図9. 図8のGIC回路でFDNRを構成する [7] [下の2素子とOPアンプとの接続点(赤矢示)に間違いがある]](https://www.analog.com/jp/_/media/analog/jp/education/web-lab/tnj070/tnj070_09.jpg?la=en&w=450&rev=1d78a12ef2574b8bb8fef1e3756b8d32)


また𝑍2もしくは𝑍4のどちらかの素子をコンデンサにして、それ以外を抵抗とすれば、𝑍𝑖𝑛から見たインピーダンスをインダクタンスにすることもできます。これを「シミュレーテッド・インダクタンス」と呼びます。
FDNRの周波数依存性負性抵抗特性をシミュレーションしてみる
つづいて式(11)に相当するFDNRの構成にした図10のGIC回路(図9においては一番左のトポロジ)で、周波数依存性負性抵抗特性をシミュレーションしてみます。
シミュレーション結果を図11に示します。20Hzから20kHzに亘って位相が180°になっています。位相が180°とは、この周波数帯でこの回路が「負性抵抗特性」を示すことに相当します。式(11)を図10の部品番号に置き換えておくと、

FDNRはその振幅(負性抵抗値)特性が式(12)のように周波数𝑓の自乗に反比例するのですが、図11でもオクターブ(2倍)周波数で12dBの傾斜になっており、たしかに目的の周波数依存性負性抵抗特性が実現できていることも分かります。
とはいっても「20Hzから20kHz」のとおり、FDNRが実現できる周波数帯域は限界があります。この帯域限界のことも考慮してFDNRを活用する必要もありますね。この件は次回の技術ノートで深く解析していきたいと思います。
負性抵抗とは何者?
図12に負性抵抗の考え方を示します。同図中の左は「一般的な抵抗」です。図中の向きに電圧を加えると、赤矢印の方向、つまり下方向に(抵抗に向かって)電流が流れます。
いっぽう同図中の右が「負性抵抗」となるもので、図中の向きに電圧を加えると、左の「一般的な抵抗」と逆に、加えた方向に向かって電流が流れ出る(青矢印のように上方向に、抵抗から出てくるように)ことになります。負性抵抗では電流の流れる向きが逆なわけですから、オームの法則としても

として表すことができます。𝐼の極性は図中の左の「一般的な抵抗」での電流の向きを仮定しており、そのため式(13)では符号がマイナスになります。そうすると式の左辺は「一般的な抵抗」で考えると抵抗値は𝑅ですが、加わった電圧に「抵抗する」極性がマイナスで逆極性になります(「電流が打ち出の小槌のように出てくる」という感じでしょうか)。さらにFDNRであれば、この動作に𝑓2の項がありますから、「Frequency Dependent」な負性抵抗となるわけですね。
FDNR型フィルタの注意点
FDNR型フィルタ出力は高いインピーダンスで受ける
図5の出力VOUTは電圧出力ですが、𝐶2が原型回路の負荷抵抗に相当するので、ここに別の負荷抵抗を接続することができません。𝑅2は上記のようにOPアンプのバイアス抵抗となるものです。そのためこの端子はハイ・インピーダンス(ボルテージ・フォロワなど)で受ける必要があります。負荷抵抗値が有限だと周波数特性が変化してしまいます。


ためしに図5の出力VOUTに負荷抵抗を接続して周波数特性をシミュレーションしてみたものを図13に示します。LTspiceの.stepディレクティブで負荷抵抗値を100Ω, 1kΩ, 10kΩ, 100kΩ, 1MΩとしていますが、図7と周波数特性がおおきく異なっていることが分かります。当然ながら負荷抵抗値を低く(重く)すると劣化が大きくなります。
FDNR型フィルタの入力は低いインピーダンスで駆動する
同じことが入力側にも言えます。図4のように信号源抵抗はコンデンサに変換されています。つまりFDNR型フィルタとしては、信号源からゼロの出力インピーダンスで駆動されるものと仮定しているわけです。そのため実際の回路においても、FDNR型フィルタの入力は低いインピーダンスで駆動する必要があります。
これも信号源抵抗値を変化させてLTspiceでシミュレーションしてみると、特性変化(劣化)を明確に確認できます。
FDNR型フィルタは入出力振幅が½になる
FDNR型フィルタの注意点としては、図3の原型LCフィルタが基本になるため、入出力振幅が1/2(-6dB)になることです。このようすは原型LCフィルタを図6に、FDNR型フィルタを図7に示しています。
図3の信号源抵抗𝑅𝑆、負荷抵抗𝑅𝐿はそれぞれコンデンサ𝐶1, 𝐶2に1/𝑠変換されます。直流回路で考えれば、振幅が1/2になるのは𝐶1, 𝐶2に充電される電圧が分担(分圧)している状態に相当します。しかし現実には寄生抵抗成分などがあり、容量による単純な電圧分担は実現できません。
GIC回路のOPアンプにバイアス電流を供給する(直流経路を形成する)ために抵抗を接続する必要がある
図5においては、𝐶1, 𝐶2に並列に抵抗が接続されています。これは図10のGIC回路のところでも説明しましたが、FDNR型フィルタを構成するために本質的に必要なものではなく、フィルタ内のOPアンプにバイアス電流を供給する(直流経路を形成する)都合があるためです。入出力のコンデンサ𝐶1, 𝐶2(もともとは図3の𝑅𝑆,𝑅𝐿に相当するもの)に並列に抵抗𝑅1,𝑅2を接続し、バイアス経路を確保します。こうしないとOPアンプが正しく動作できません。
図5では𝐶1と𝐶2が同じ定数なので、バイアス抵抗の𝑅1,𝑅2も同じ定数が使えます。それにより結果的に、上記の「入出力振幅が1/2(-6dB)」という条件も直流~低周波で実現できることになります。なおFDNR型フィルタ動作に影響を与えないように、抵抗値を大きくする必要があります。
まとめ
FDNR型フィルタはLCフィルタに「1/𝑠変換」(𝑠はラプラス演算子)というものを施すことで実現できる、ちょっと特殊なフィルタです。今回はFDNR型フィルタの基本的な点、とくにGIC回路と負性抵抗について考えてみました。なんだか直観的に理解が難しそうな、謎の深いフィルタ・トポロジということも分かりました。
次回ではGIC回路について、そしてFDNR型フィルタのさらに深いところにダイビングしてみます。
なおFDNR型フィルタの説明については、参考文献[8]や[9]なども参照してください。とくに参考文献[9]に詳しく記載されています。
日記2019年12月22日(日曜日)
この技術ノート執筆中の今日は令和元年の冬至。月日の巡りはまるでハイスピード・アナログ信号波形のよう。それでもこの冬至の日に、庭の木の「柚子」を、これからの家族と自らの健康、無事と平穏を願い、末広がりの8個をバスタブに投入し、ひとり柚子湯を味わう(図14)。市販品の柚子ではないので見て呉れ(みてくれ)は今一つだが、そんな端麗さなどは不要だ。自然の恵みのままなのだから。深い安堵とともに心から味わえばいいんだ。
※この技術ノートTNJ-070の公開は2020年12月で、執筆からちょうど一年先の冬至の季節です。

著者について
デジタル回路(FPGAやASIC)からアナログ、高周波回路まで多...