斬新な手法による100mW Bluetoothアンプ

2003年07月15日

Figure 1

   

要約

このアーティクルでは、1994年から現在までのBluetooth®の歴史と、Bluetoothシステムの発展におけるEricsson®コーポレーションの役割について説明します。Bluetoothは、1MHz間隔で区切られた79チャネルのFHSSを使用する2400MHz~2500MHzのISM帯域で動作します。また、このアーティクルでは、出力電力が100mWの長距離システムでBluetoothを使用する方法について説明します。例では、ディスクリートパワーアンプ(PA)、MAX2240、および対応するバイアスおよびパワー制御回路の詳細を説明します。

この集積設計により、Bluetoothのクラス1の長距離伝送をサポートするための性能とコストの目標を達成しています。

はじめに

ハイパワーで100mの距離に対応するBluetoothのアプリケーションには、2.4GHzで100mWの出力電力を実現できるアンプが必要です。従来の設計技法とは対照的に、長距離Bluetoothアプリケーション用のパワーアンプ(PA) MAX2240は、集積化されたパワー制御を装備しています。このPAは、超小型パッケージかつ低コストで提供されており、必要な外付け部品数は最小限で済みます。

背景:Bluetoothについて

Ericsson Mobile Communications AB (ルンド、スウェーデン)は、1994年に携帯電話とその周辺付属品との間の、低電力で低コストの無線インタフェースの実現可能性についての調査研究に着手しました¹。無線インタフェースの目的は、携帯電話とPC (personal-computer:パーソナルコンピュータ)カードやヘッドセットと間のケーブルをなくすことでした。当初は、このリンクはマルチコミュニケータ(MC)リンクと呼ばれていました。新しいワイヤレスリンクの研究が進むにつれ、どのような種類のアプリケーションでも短距離無線リンクを使用できることが明らかになりました。安価な短距離無線技術により、ポータブル機器間の通信が低コストで実現可能になるのです。しかし、このシステムを成功させるためには、相応する業界のサポートが必要でした。Ericssonは、1997年にこの技術への関心を高める目的で他のポータブル機器の製造業者との交渉を開始し、1998年には携帯電話とコンピュータ業界の企業(Ericsson、Nokia®、Intel®、Toshiba® (東芝)、およびIBM®)からなるSIG (special interest group:特別研究グループ)を創設しました。この団体は、エアインタフェースとシステムソフトウェアのデファクトスタンダード(事実上の業界標準)の確立、およびこの技術の促進を目的として結成されました。このSIGは、1998年5月に新しいワイヤレス接続ソリューションを公表しました。SIGはこの短距離ワイヤレス接続ソリューションを10世紀にデンマークを統一した王の名前にちなんで「Bluetooth」と命名しました。

Bluetoothシステムは、世界全体で、軽微な違いはあるものの、ほとんどの場合、免許の不要な2400MHz~2500MHzのISM (industrial-scientific-medical:産業科学医療)帯域で動作します。このシステムは、FHSS (frequency-hopping spread-spectrum:周波数ホッピングスペクトラム拡散)方式を採用して、複数のユーザ間でスペクトラムを共有し、無線の送信電力が0dBm (1mW)を上回った場合に合法的に帯域を専有します。合計79のホップチャネルを使用し、チャネルの間隔は1MHzで、変調方式は2レベルのFSK (frequency-shift-keying:周波数偏移)変調です。このシステムは、1Mbpsのビットレートを実現し、0.5の帯域幅時間(BT:bandwidth-time)によるガウス変調フィルタリングを採用しています。

このシステムは、既存のIEEE® 802.11のFHSSワイヤレスローカルエリアネットワーク(WLAN)システムで使用されるエアインタフェースと同様なエアインタフェースを採用しています。いくつかの変更により低コストハードウェアの使用が可能です(感度やイメージ除去のスペック緩和、およびパケットごとに高速ターンアラウンドタイムを用いない周波数ホッピングなど)。ただし、チャネル周波数は同じであり、変調方式も基本的に2レベルのFSKの変調方式と同じです。これらの変調特性により、トランスミッタに必要なアンプの種類が決定されます。Bluetoothでは、一定エンベロープのFSK変調方式を採用しているため、飽和モードの送信アンプを使用することができます。

長距離アプリケーション用のBluetooth

Bluetoothシステムは、当初は短距離リンク(最大10m)と想定されていました。しかし、Bluetoothアプリケーションの可能性が広がるにつれて、潜在的なエンドユーザからより長距離での使用を求める声が上がりました。システムのレシーバ感度を-70dBmに固定すれば、距離を伸ばすための実際的なソリューションは、無線の送信電力を増加することです。より大きい送信電力が必要になるということは、無線の送信出力について新たな電力クラスを定義することが必要となります。距離を約10倍に向上させ(100m)、同時に欧州のETSI (European Telecommunications Standards Institute:欧州電気通信標準化機構)の規定である100mWのEIRP (effective isotropic radiant power:実効等方放射電力)内に送信電力を抑えるために、1mWに対して100mWのピーク送信電力を選択しました。出力を高くしたことにより、RFトランシーバの後に別のPAを追加する必要が生じました(図1)。この、より高い送信電力レベルは、Bluetoothの無線インタフェース仕様の一部となり、クラス1の動作として定義されています。

図1. Bluetooth無線機システムの回路図

図1. Bluetooth無線機システムの回路図

クラス1の送信電力仕様は、Bluetooth仕様書バージョン1.0の無線の節で詳しく説明されています²。出力電力は、100mWの最大送信出力電力に限定されています。クラス1の電力を使用する場合、トランスミッタはパワー制御を実装して全体的な干渉を最小限にし、無線の消費電力を最適化する仕様が必要となります。Bluetoothの送信仕様により、無線全体の要件が決定されます。PAの仕様は、システム要件と、PAの後に続く素子の部品特性によって決定されます(図1)。RFスイッチ、RFバンドパスフィルタ、およびコネクタにより、約3dBの電力損失が生じます(図2)。

図2. Bluetoothのフロントエンドは、この図のように単純化できます。

図2. Bluetoothのフロントエンドは、この図のように単純化できます。

さまざまな仕様が送信PAに影響します。これには、スプリアス発射を対象とした仕様やその他の動作条件などがあります。アンプの出力仕様はすべて、変調信号の使用を暗に示すものです。Bluetoothの無線機を実装することにより、Bluetoothの無線仕様に加えて、一部の特殊なシステム要件が生じます。PAの動作条件としては、+2.7VDC~+5VDCの電源電圧、-20℃~+60℃の温度範囲、0dBm~+4dBmの入力電力レベル、140mA未満の消費電流、そして30%~40%の目標効率があります。PAには、オン/オフ制御を設けて、受信タイムスロット時の電源を停止できるようにする必要があり、数マイクロ秒で電源のオン/オフを行う必要があります。電源停止モードでは、PAのコレクタ電流(ICC)は10µA未満でなければなりません。PAの実装の目標には、1.00米ドル未満のコスト、10mm × 10mm未満のサイズ、および1週間以内のソリューションの設計期間を含みます。

無線の送信出力電力の仕様は、電源電圧、温度、および周波数のすべての動作条件にわたって規定されます。全電力は、100kHzの帯域幅で測定されます。最小送信出力電力は0dBmで、最大送信出力電力は+20dBmです。電力は、2dBの最小ステップと8dBの最大ステップにて、+4dBm~+20dBmの間で単調増減で制御することができます。

帯域内のスプリアスレベルは、隣接チャネル電力および次隣接チャネル電力の許容レベル、および2400MHz~2500MHz帯域内の残留スプリアス信号を基準としています。主な規制上の制限は、1MHzの帯域エッジでの-20dBcのスペクトル電力制限です。仕様はすべて、Bluetooth変調信号特性に準拠する入力信号によって測定されます。帯域外の全スプリアス発射は、2400MHz~2500MHz帯域の外側の信号を基準としています。これらの仕様には、30MHz~1GHz間で-36dBc、1GHz~12.75GHz間で最大-30dBc、および1.8GHz~1.9GHz間と5.15GHz~5.3GHz間で少なくとも-47dBcの最大スプリアスレベルが含まれます。

伝統的な手法

パワー制御を備えたPAを設計するための「伝統的な」従来の手法では、ディスクリートのパワートランジスタと受動素子からなる2段PA、または最近では比較的小型サイズのプラスチックパッケージ(例えば、8ピンSOPまたはMLP16パッケージ)に搭載されたPA集積回路(IC:integrated circuit)が主流となっています。このPA手法は、RF信号経路、基本バイアス、およびかなり初歩的なアナログパワー制御のみで実現されます。Bluetoothの100mWクラス1仕様を実装する場合のパワー制御には、回路を追加してフルパワー制御の送信アンプの機能を実装する必要があります。

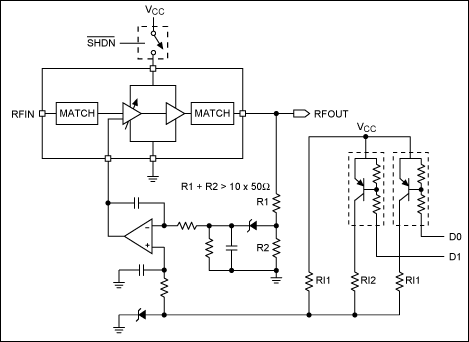
開ループPAにアナログパワー制御入力が装備されている場合、電力検出、電力レベルの設定、および閉ループ制御機構は、外部回路を用いて実装します。限定された範囲にわたる電力検出には、単純な2乗ダイオードディテクタがよく使用され、PA出力電力に比例した電圧出力が生成されます。一般に、ディテクタの電圧は、PAの所望の出力電力レベルに相当する設定電圧レベルと比較されます。積分器として構成されたオペアンプは、閉ループ制御アンプとしての機能を果たし、検出された電圧が設定電圧に等しくなるまでアナログ制御入力を駆動します。このような手法が可能な実装としては、温度補償ダイオードディテクタを使用した2ビットディジタル制御(図3)があります³。

図3. 伝統的なパワー制御PAソリューション

図3. 伝統的なパワー制御PAソリューション

従来の手法では、パワー制御機能とディジタルインタフェースを完全に実装するためには多数の外付部品が必要であることは明らかです。すなわち、ディテクタダイオード、コンデンサ、抵抗器、オペアンプ、およびD/Aコンバータ(DAC)が必要となります。この構成で設計すると一応は動作しますが、伝統的なパワー制御ソリューションには、Bluetoothシステムにとって厄介な欠点がいくつかあります。最大の欠点は、BOM (bill-of-material:部品表)コストが高すぎるということです。図3の回路の量産BOMコストは、PAを含めて約1.76ドルです。Bluetooth SIGのメンバは、Bluetooth無線機の目標コストを5.00ドル4と定めており、PAが全コストの3分の1を占めることはとても許されることではありません。

このソリューションのもう1つの欠点は、かなり広いPCB (printed-circuit-board:プリント回路基板)面積が必要になるということです。ほとんどの場合、Bluetooth無線の実装は、モジュールなどの狭いスペースに収める必要があります。RFモジュール全体が占める実装面積は、おそらく10mm x 14mm程度の小さなものになると思われます5。図3の回路だけで、この面積を使い果たす可能性があります。また、PA用の大きなプラスチックパッケージ、外付マッチング、およびディスクリートの電力検出と制御回路を組み合わせると、最小占有面積は制限されます。

加えて、ここで示されるディスクリートの手法は、設計に大変な労力が必要です。正確な電力検出、安定した閉ループ制御、およびディジタル制御された所望の電力レベルの設定を実現するためには、実際の回路による作業に多大な時間をかける必要があります。仕様に準拠したクラス1のパワー制御ソリューションを実現するには、回路部品値やPCB実装に対する数多くの調整が必要となります。これらの欠点は、Bluetooth無線プロジェクトやBluetooth対応の製品には致命的です。Bluetooth無線機は安価で小型である必要があり、さらにタイミング良く開発する必要があります。現実的に無線設計者は、Bluetoothクラス1のPA機能用の代替ソリューションを必要としているのです。

新しいソリューション

マキシムが開発した斬新なPA ICは、Bluetoothのシステム要件とBluetooth市場の特殊なニーズに明確に対応したものです。MAX2240 PA ICは、伝統的な手法に伴う大きな欠点を解消し、新しいフォームファクタ(形状)とコスト構成をPAソリューションに導入しています。単一電源PA MAX2240は、2.4GHz~2.5GHzのISM帯域で動作するその他のFSK変調システムに使用することができますが、Bluetoothシステム用に特別に設計されたものです。このPAは、+3VDCのVCCでの最大電力モードにおいて公称+20dBm (100mW)の出力電力を実現します。

MAX2240は、同じIC上にパワー制御機能とPAを組み合わせた新しいアーキテクチャを使用しています(図4)。このアーキテクチャは、基本的にPAソリューション全体を簡素化したものです。コアのPA段には、開ループディジタルパワー制御方式とシャットダウン/バイアス制御が組み合わされています。2つのディジタル制御ビット(D0とD1)により、パワー制御レベルの4つの異なる出力電力レベルの状態を制御します。このディジタルパワー制御入力を読み取って、RF経路のVGA (variable-gain-amplifier:可変利得アンプ)段を駆動し、出力電力を駆動します。この4つの状態により、ディジタルコード設定値に対する出力電力レベルを明確に規定することができ、電力ステップは約6dB/ステップになります。出力電力レベルは、入力電力、温度、電源電圧範囲、および製造上の変動に対して優先的に最適化されます。

図4. この簡単なブロック図は、MAX2240による低コストのBluetooth PAを示したものです。

図4. この簡単なブロック図は、MAX2240による低コストのBluetooth PAを示したものです。

さらに、温度と電源に依存しないバイアスを採用し、またRF入力と段間マッチングを統合することにより、アプリケーションが大幅に単純化されています。温度や電源に対して安定したオンチップのバイアス回路により、あらゆる動作条件においてもPA性能が安定して、予測可能となり、外部から印可するバイアス電圧やバイアス電流をなくします。このICは、+2.7VDC~+5VDCの電源で動作するため、ホストの携帯通信機器の未調整のバッテリ電圧をそのまま流し込むことができます。多くのRF信号経路のインピーダンスマッチング回路が集積化されています。出力段マッチングは、PAの最高効率を実現し、出力電力、高調波、および効率におけるトレードオフを可能にするため、チップには内蔵されていません。

このPAには、ディジタルシャットダウン(イネーブル)制御入力が設けられているので、ベースバンドICの選択に応じて、アクティブモードまたはシャットダウンモードのいずれかの状態に設定することができます。シャットダウンモードでは、消費電流は約0.5µAまで低減されます。このディジタルシャットダウン制御により、送信タイムスロット時にPAをオンにし、それ以外の間はオフにできるため、全体的な無線の消費電流を最小限に抑えることができます。

明らかに、MAX2240 PAの最も最新の形状は、チップスケールパッケージ(CSP)の使用です。このパッケージは、ICのダイレベルパッケージ技術であり、チップがまだ生ウェハーの状態のときに、特別な後処理手順を用いてハンダバンプをICのボンディングパッドに付けるものです。バンプは0.5mmの標準リードピッチでグリッドアレイ状に配置されます。MAX2240のグリッドは、3 x 3アレイの9個のハンダバンプで、チップ/ダイの正味の大きさは、1.56mm x 1.56mmという超小型です(UCSP™パッケージ)。ハンダボールを接着したら、ウェハーを切断し、ICをダイの形にします。ダイの形にすると、通常の表面実装素子と同様に、チップをPCBに直接実装することができます。この素子をパッドレイアウト上に配置し、IRハンダでPCB上の他の部品とともにリフローすることで、PCBにチップをそのまま実装できます。このチップスケールの素子は、テープとリールで出荷されており、他の表面実装素子と同じです。ダイのA1ピンを明示するための指標マークがダイの裏面に配置されています。CSP技術の使用により、業界最小のPA IC製品が開発されたことにより、携帯電話、ラップトップコンピュータ、PDA (personal digital assistant:携帯情報端末)、およびその他のポータブル機器へのBluetoothクラス1の組み込みが促進されています。

MAX2240は、アプリケーションへの簡単な内蔵/組み込み部品用に設計されています(図5)。このデバイスは、単一の正の電源電圧(VCC)で動作します。各電源電圧の接続部には、接地のためのRFバイパスコンデンサ(一般に220pF)が必要です。VCCピンには、小型の1.2nH直列インダクタ(ボードのトレース)と18pFのシャントコンデンサを使用してPA性能を最適化することをお勧めします。RF入力(RFIN)には、内部インピーダンスマッチングネットワークとDCブロッキングコンデンサが備わっています。したがって、50Ω伝送ラインをRFINに直接接続することが可能です。

図5. MAX2240のアプリケーション回路

図5. MAX2240のアプリケーション回路

MAX2240の出力段は、出力トランジスタのコレクタです。DCバイアスとインピーダンスマッチングをチップに外付けすることで、低マッチング素子を内蔵した場合に比べてより優れた効率と出力電力を実現できます。PAの出力トランジスタに与えるインピーダンスで最適な性能を実現することができます。負荷が50Ωのマッチングネットワークの場合、このインピーダンスは2.45GHzで15.2Ω + j17.9Ωになります。主要な電力マッチング構造は、直列伝送ラインT1およびオープンスタブ伝送ラインT2によって形成されるローパスネットワークです。この伝送ラインネットワークは、直列のインダクタンスおよびシャント容量とほぼ同様に動作します。

伝送ラインT1およびT2は特定の特性インピーダンスラインの電気的長さとして表されておりますが、異なるインピーダンスラインで設計することも可能です。T2の長さは、基本波の第2高調波周波数で短絡となり、出力における振幅を著しく減衰させるように設定する必要があります。すなわち、4.9GHzの第2高調波周波数において1/4波長となります。第3高調波周波数は、チョークインダクタ内の寄生容量を利用して減衰されます。この容量は高周波数でチョークインピーダンスをロールオフし、第3高調波周波数で低インピーダンスとなって現れます。出力の直列コンデンサは、DCブロッキングコンデンサおよび最終マッチング素子として使用されます。ここでは、10pFの値をお勧めします。また、出力段はインダクタを介してVCCに接続する必要があります(22nHを推奨)。この値はそれほど正確でなくてもかまいませんが、2.4GHzで数百オームのインピーダンスを提供でき、また自己共振周波数が2.4GHzかそれ以下であることが必要です。最後に、ディジタル入力はすべて、CMOS (complementary-metal-oxide-semiconductor:相補型金属酸化膜半導体)のロジックレベルに適合し、ディジタルベースバンドICに直接接続できるように設計されています。

新しいPA手法の利点は、伝統的な閉ループのPAソリューションと比較すれば明白です。BOMコスト、PCBのサイズ、および設計時間を調べれば、伝統的なPAソリューションと比較して新しい手法が全体的に大幅に改善されていることが明らかにわかります(以下の表1を参照)。

表1. 2つのBluetooth PAのBOMの比較
MAX2240
 Classical PA Solution
No.
Component
 Cost ($) No.
Component
Cost ($)
1
Power amp IC
0.75
1
Power amp IC
0.75
4 Power amp IC solution
0.04 1 Om amp (low VOS)
0.3
1 Capacitors
0.05 2 Detector diodes
0.13

Inductors
2 PNP transistors
0.1



2 Inductor
0.1



9 Capacitors
0.09



8 Resistors
0.04
  Total BOM cost
0.84 
Total BOM cost
1.76

MAX2240は、ディテクタダイオード、オペアンプ、抵抗器、およびDAC部品の必要性を解消することでBluetooth PAの実装に伴うBOMコストを低減しています。MAX2240を正確に利用するために必要な部品は、2~3のバイパスコンデンサと単純な出力マッチングネットワークのみです。このように簡素化することで、BOMコストは伝統的な手法の半分ですみます。1.00ドル未満のBOMコストを達成したことにより、Bluetooth無線の目標コストである約5ドルを実現できる可能性が大きくなり、さらなるコスト削減の道も期待できます。

伝統的なPAソリューションとMAX2240のアプリケーションに必要なPCB面積の一次推定では、ソリューションの占有面積において大きな違いを示しています。伝統的なPA手法では、図3で示した例を実装するのに約10mm x 14mm (140mm²)のPCBスペースが必要です。これに対してMAX2240に必要な占有面積は、約4mm x 8mm (32mm²)であり、伝統的な手法の4分の1です。この小型サイズにより、MAX2240はモジュールへの組み込みに理想的なソリューションとなっています。

参考資料

  1. Jaap Haartsen, "Bluetooth—The Universal Radio Interface For Wireless Connectivity," Ericsson Review, No. 3, 1998.
  2. Specification of the Bluetooth System, Volume 1.0B, November 29, 1999.
  3. Hans Eriksson and Raymond W. Waugh, "A Temperature Compensated Linear Diode Detector," RF Design, July 2000, pp. 40-44.
  4. Bluetooth Developer's Conference, December 1999.
  5. Ericsson PBA 313 01/2 Bluetooth Radio Module.

この記事と同じ内容が「Wireless Systems Design」の2000年7月号に掲載されています。



myAnalogに追加

myAnalog のリソース セクション、既存のプロジェクト、または新しいプロジェクトに記事を追加します。

新規プロジェクトを作成

この記事に関して

製品

製品カテゴリ
最新メディア 21
Title
Subtitle
さらに詳しく
myAnalogに追加

myAnalog のリソース セクション、既存のプロジェクト、または新しいプロジェクトに記事を追加します。

新規プロジェクトを作成