要約
ディジタルスチルカメラ、携帯電話、およびポータブルメディアプレーヤなど益々多くのポータブル機器がコンポジットビデオ出力接続を加えています。これらの機器では、ビデオディジタル-アナログコンバータ(DAC)がコンポジットビデオ信号を生成し、出力コネクタに到達する前にローパスフィルタ、そして増幅される必要があります。既に設計エンジニアは、ビデオフィルタアンプを選択する際、消費電力、全体のコスト、サイズ、およびビデオ品質を考慮しています。このアプリケーションノートでは、どのようにして新世代のビデオフィルタアンプがバッテリ寿命を延ばしているのかに注目し、次世代ポータブル機器の追加要件について説明します。
このアーティクルはマキシムの「エンジニアリングジャーナルvol. 61」(PDF、1.01MB)にも掲載されています。
同様の記事が「Electronic Products」の2007年10月号に掲載されています。
ディジタルスチルカメラ、携帯電話、携帯型メディアプレーヤなどの携帯機器が、コンポジットビデオ出力接続の機能を持つようになってきました。このような機器では、ビデオ信号を発生するビデオディジタル-アナログコンバータ(DAC)の後にビデオフィルタアンプが接続されます。現在の3.3Vビデオフィルタアンプは、ビデオ信号を処理している間に約45mWの電力を消費し、これによりバッテリ電源において著しいドレインが生じることがあります。
携帯機器ではバッテリ寿命が重要な問題で、バッテリ寿命を延ばすことが可能なシステムICは重要な利点を提供します。それによりハンドヘルドシステムがユーザーにとってより魅力的となります。機器が充電のために、それほど頻繁にプラグインしないので、ユーザはより動きやすくなります。バッテリ寿命の延長は使い捨てバッテリを捨てる回数を減らし、充電式バッテリの充電についてグリッドに依存する必要も減ることとなり、ともに環境へ良い影響をもたらします。1.8Vで動作するマキシムの最新世代のビデオフィルタアンプの消費電力はわずか12mWで、現3.3Vビデオフィルタアンプに比べ70%の消費電力の削減です。
すべての電力はどこへ行くか?
単純に考えると、各回路は回路自体の動作と負荷の駆動に対して電力を消費します。図1では、電源が全電流(IT)を回路に供給します。ここで、IQはオペアンプの自己消費電流で、ILは負荷電流です。

図1. 抵抗負荷がグランドに接続された単一電源のオペアンプ。
電力は電流に電源電圧を掛けることによって求められます。自己消費電力(PQ)、負荷消費電力(PL)、全消費電力(PT)は、次式によって一次のオーダーまで計算されます。
PQ = VDD × IQ
PL = VDD × IL
PT = PQ + PL = VDD × (IQ + IL)
現実のアプリケーションで実際の消費電力を最小にするためには、PQとPLの両方を小さくする必要があります。VDD、IQ、およびILのいずれかの組合せを減らすと、この目的が達成されます。
通常、ICのデータシートにはIQまたはPQのみの仕様しか記載されておらず、信号と負荷が標準的な場合の平均消費電力が記載されることはほとんどありません。PQは、携帯ビデオフィルタアンプにとってほとんど役に立たない情報です。回路はシャットダウン、または完全にイネーブル(ビデオフィルタアンプが、ビデオ信号によってビデオ負荷を駆動する場合と定義)のいずれかであるからです。バッテリを節約するためには、ビデオ負荷がない場合にビデオフィルタアンプをシャットダウンにすべきです。ビデオ負荷がないときにビデオフィルタアンプをイネーブルにすると、バッテリを無駄に消耗します。
3.3Vビデオフィルタアンプの消費電力
3.3Vビデオフィルタアンプがビデオ信号によってビデオ負荷を駆動すると、その消費電力は表1に示すように増加します。平均消費電力は、ビデオフィルタアンプが50%フラットフィールドビデオ信号によってグランドに接続された150Ω負荷を駆動するという条件で定義されます。50%フラットフィールド信号は、テレビにグレイスクリーンとして現れるもので、標準ビデオ信号の代りに使用されます。(PLは画像コンテンツに依存します。ブラックスクリーンは所要電力が最小ですが、ホワイトスクリーンは所要電力が最大です。)表1では、製品の平均消費電力は、PQがかなり異なっていてもよく似ていることを示しています。
| Company | Part | Supply Voltage (V) | Average Current (mA) | Average Power (mW) | IQ (mA) | PQ (mW) | Output Style | 
| Analog® | MAX9502 | 3.3 | 13.5 | 44.6 | 5.3 | 17.5 | Positive DC bias | 
| TI® | OPA360 | 3.3 | 12.2 | 40.1 | 6 | 19.8 | Zero DC bias | 
| Analog | MAX9503 | 3.3 | 13.2 | 43.4 | 12 | 39.6 | DirectDrive® | 
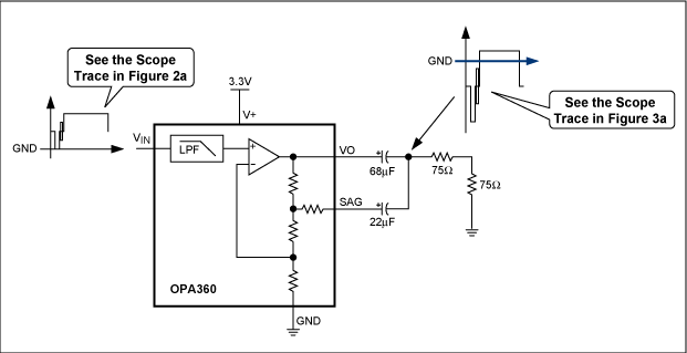
ビデオ信号によってビデオ負荷を駆動することによる消費電流の増加は、ビデオアンプの出力形式に大きく依存します。MAX9502は、正のDCバイアスを持ったビデオ信号を出力します(図2参照)。出力信号の正のDCバイアスを維持すると、全消費電力の増加を招くことになります。そのため、MAX9502は、約8.7mA (図2bに太い青い線で示した電圧を150Ωで割って算出)を供給する必要があります。

図2. 50%フラットフィールド信号の入力と出力を示すMAX9502Gのアプリケーション回路。

図2a. 50%フラットフィールド波形は、検討対象のビデオフィルタアンプへの入力です。

図2b. MAX9502Gの出力波形における青い線は、50%フラットフィールド信号のおおよそのDC平均電圧を示しています。
OPA360 (表1)は、その出力に2個のAC結合コンデンサからなるSAGネットワークが接続された状態で動作します(図3)。これらのコンデンサは出力と負荷の間のDC接続を断ち切ります。結果的に、アンプは出力のバイアスを維持するために電流をソースまたはシンクする必要がなくなり、これによって電力の増加が最小限に抑えられます。

図3. 50%フラットフィールド信号を仮定すると、コンデンサは出力と負荷の間のDC接続を断ち切るため、OPA360のアプリケーション回路は電力の増加を最小限に抑えます。

図3a. OPA360の出力波形中の青い線は、50%フラットフィールド信号のおおよそのDC平均を示しています。
マキシムのDirectDrive技術を採用することによって、MAX9503はゼロDCバイアスに近いビデオ信号を出力しますが、AC結合コンデンサを必要としません(図4参照)。この技術によって、内蔵の反転チャージポンプが負の電源電圧を生成するため、MAX9503は出力をグランド電位以下に駆動することができます。DirectDriveはPQを増加させますが、PLが低いためにMAX9503の平均消費電力はMAX9502やOPA360と同じ範囲にあります。DCバイアスはグランド電位に近いため、MAX9503が供給する電流は少なくて済みます。

図4. MAX9503Gのアプリケーション回路で処理される50%フラットフィールド信号。

図4a. MAX9503Gの出力波形中の青い線は、50%フラットフィールド信号のおおよそのDC平均電圧を示しています。
新世代の消費電力:1.8Vビデオフィルタアンプ
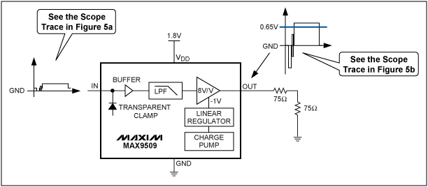
マキシムの最新ビデオフィルタアンプファミリの最初のデバイスであるMAX9509では、図5に示すように、平均消費電力とPQの両方が大幅に減少しています。電源電圧(VDD)は3.3Vから1.8Vに減少しており、この1.8Vは携帯電話が移行中のディジタルI/O電圧です。自己消費電流(IQ)も12mAから3.1mAに減少しています(表2参照)。

図5. MAX9509の1.8Vアプリケーション回路による50%フラットフィールド信号の処理。消費電力が大幅に低減されます。

図5a. 50%フラットフィールド波形をMAX9509に入力すると、図2aで使用した波形の半分の振幅となります。

図5b. MAX9509の出力波形では、青い線が50%フラットフィールド信号のおおよそのDC平均電圧を示します。
| Company | Part | Supply Voltage (V) | Average Current (mA) | Average Power (mW) | IQ (mA) | PQ (mW) | Output Style | 
| Analog | MAX9509 | 1.8 | 6.5 | 11.7 | 3.1 | 6 | DirectDrive | 
新しい1.8VディジタルI/O電圧を利用したビデオ回路を設計する際に対処すべき特殊な問題については、関連記事の「1.8Vビデオフィルタアンプに関する回路の考察」をご覧ください。
ビデオフィルタアンプが1.8V電源で動作するときは、DirectDriveが不可欠です。電圧モード出力段を備えたアンプは、少なくとも2VP-Pでスイングしてコンポジットビデオ信号を出力する必要があります。1.8Vの単一電源で動作する従来のアンプは、2VP-P出力信号を処理するのに十分なヘッドルームがありません。しかし、DirectDriveでは、内蔵の反転チャージポンプがノイズの多い-1.8V電源を生成します。このとき、負のリニアレギュレータであれば、-1.8V電源をチャージポンプノイズのきわめて小さい-1Vまで上昇させます。このため、-1V~+1.8Vの範囲の電源電圧により、MAX9509は2VP-Pのビデオ信号を出力するのに必要ぎりぎりのヘッドルームを持つことになります。
低い電源電圧、低いIQ、およびDirectDrive出力段を組み合せた場合、MAX9509の平均消費電力(表2)は表1に示す3.3Vデバイスの平均消費電力よりもかなり低くなります。これは、MAX9509のシステムおよび3.3Vデバイスの1つを備えたシステムに同じバッテリが使用された場合、バッテリは最大70%少ない電力をアンプに供給するのみとなりバッテリ寿命が延長されることになります。これは環境に直接の影響を与えます。使い捨てバッテリが捨てられる回数が減り、充電式バッテリの充電についてパワーグリッドに依存するのも減ります。
注目すべきことは、MAX9509の平均消費電力が3.3VビデオフィルタアンプのPQよりも低いことです。このような低い電力レベルで動作している高速回路の不安の1つは、ノイズが著しく増えることです。これは、回路が通常よりも低い電流レベルで動作するからです。MAX9509の設計過程ではノイズを慎重に検討しており、このデバイスは64dBという非常に優れたピーク信号対ノイズ比(SN比)を備えています。これは民生用アプリケーションにとって十分過ぎるくらいです。ビデオ画面で見えるようになるピークSN比は約40dBです。
ノイズの多いチャージポンプがフィルタおよびアンプと同じダイにあることは、設計上最大の懸念材料でした。チャージポンプが繊細なビデオ波形にスイッチングノイズを注入するおそれがあるからです。MAX9509のチャージポンプとビデオ信号経路の回路を分離することは非常に有効であるため、チャージポンプのノイズが周波数掃引に現れなくなり(図6)、時間領域でもほとんど目立たなくなっています(図7)。

図6. MAX9509のノイズ対周波数を測定しても、チャージポンプの周波数スパイクは認識することができません。

図7. 1VP-Pビデオ信号を基準として測定されたMAX9509の出力(下の波形)対時間。スパイクは1.4mVP-P。上の波形は、チャージポンプのフライングコンデンサの上側の極板における電圧。
消費者の観点からすると、広帯域ノイズもチャージポンプノイズもMAX9509が出力する信号を表示するビデオ画面上で見えません。
低電力ビデオフィルタアンプの今後の方向性
近年、低電力ビデオフィルタアンプには進展が見られますが、IC設計者には依然として課題が残っています。ビデオ負荷検出を考えてみます。たとえば、ビデオフィルタアンプが負荷を電気的に検出して、システムを動作させているマイクロコントローラに負荷のステータスを知らせることができる場合、ビデオ出力回路は有効なビデオ負荷が存在するときのみビデオ出力回路をオンにすることができます。結果的に、このシステムはビデオ電源をよりインテリジェントに管理することができます。現在のビデオ負荷検出方法では、ジャックの挿入を機械的に検出してビデオ出力回路をオンにします。この場合、ケーブルの他端がテレビやその他のビデオモニタのジャックに実際に差し込まれていなくてもバッテリが消耗する可能性があります。電気的なビデオ負荷検出の副次的な利点は、標準的なコネクタに比べてコストがかかりスペースをとるメカニカルジャック検出を備えたコネクタの代りに、標準的なコネクタさえあれば十分であることです。
低消費電力は携帯機器で常に重要でしたが、高いエネルギーコストと地球温暖化に対する懸念から、AC電源で動作する機器の場合にも、ますます重要になっています。したがって、この傾向はさらにインテリジェントな電源管理をアナログチップに集積化しようという方向に向かっています。ビデオフィルタアンプの場合、低電力であるだけでなく、ビデオ負荷検出、ビデオ入力検出、および動作モードを通じて電源をいったん切ってすぐに入れ直す制御回路を内蔵させる必要があります。ビデオチップの大半は価格競争が厳しい家電製品で使われているため、最大の課題はコストの著しい増大を招くことなくインテリジェントな電源管理を追加することです。
補足:1.8Vビデオフィルタアンプに関する回路の考察
より良い機能を持つ手頃な製品を設計することとは別に、世界中の企業はより環境に優しいシステムを設計するのに注力しています。消費電力を減らし、鉛フリー/RoHS準拠パッケージで入手可能なICは環境に優しい製品を設計する重要なステップとなります。
MAX9509の低電力ビデオフィルタアンプを設計するには特別な配慮が必要でした。バイアス電流値は最も有効な供給電流を割り当てるために選択されました。より小さな寄生となるレイアウト技術と良いデバイスの整合が使われました。ついに、回路の全分岐に使用される電流のために注意深い探求と分析が行われました。これらの努力によって消費電力は最適化され回路の帯域幅を、必要な周波数応答とビデオ性能を維持するのに必要な分だけに減らしました。
MAX9509の消費電力を前世代のビデオフィルタアンプよりも低くしているのは注意深い回路設計とマキシムの高度BiCMOSプロセス技術です。前世代のビデオ設計による回路はすべて分析および最適化され、使用するアプリケーション用の最適な性能を維持しながらより低い消費電力となりました。例えば、MAX9509の電源レイル間にミラーされるバイアス電流の回数は減りました。生成される負レイルの使用も最小化されました。さらに、独自の回路が適用され、少ない電流でアンプを動作させると引き起こされるであろう歪みもなくしています。MAX9509の消費電力もマキシムの先端アナログプロセス技術で低減され、これによって特定ビデオ信号パスの最適なコンポーネント(例:バイポーラ対MOS)の選択が可能です。MAX9509の5極フィルタによって、6極フィルタの前世代アンプに必要な余分のバイクワッドフィルタ段が不要です(図8および9)。5極と6極フィルタ間のフィルタ仕様の違いは民生用アプリケーションでは最小で、バイクワッドフィルタ段が不要なため、全体消費電流の10%以上の削減が可能です。

図8. 前世代のビデオフィルタアンプは6極フィルタを備えていました。

図9. MAX9509は双2次フィルタ段を省いたわずか5極のフィルタであるため、全消費電流が10%削減されます。
フィルタとアンプの回路を注意深く分配することによって、一定のシステム仕様に対して使用される全電流が少なくなるように信号経路内の各ブロックの要件が最適化されます。たとえば、MAX9509で利得8を実現するためには、フィルタ内部に利得4のプリアンプを使用します。したがって、最終ビデオアンプでは2V/Vの利得のみで済むため(図9)、最終ビデオアンプの要件(したがって、電源の要求)が緩和されます。両アンプの全消費電力は、低く、実行されている機能に対して最適化されます。
 
                             
                             
                             
                             
                             
                             
                             
                             
                             
                             
                             
                             
                             
                             
                             
                             
                             
                             
                             
                            