要約
このリファレンスデザインはコールドクランク時に電源電圧を維持するための電源ブースト回路として自動車電源コントローラMAX15005を使用する方法を紹介します。
はじめに
車のエンジンが凍るような寒さの中に長時間さらされるとエンジンオイルの粘性が高まり、バッテリの内部抵抗も通常の値より高くなります。そのような時にエンジンを始動すると、スタータモータが必要なトルクを発生するためにバッテリからより多くの電流が流れます。この高い電流値と高抵抗のために、バッテリ電圧は2.5Vまで下がります。これは車の世界ではコールドクランク状態としてよく知られています。
MAX15005は4.5Vから40Vで動作する電流モードのコントローラです。このデバイスはコールドクランク状態およびロードダンプ時に対応することができます。MAX15005は電源投入後、電圧が2.5Vまで下がっても動作するため、バッテリ電圧の更なる低下に対応できます。
このリファレンスデザインは車両でのコールドクランクに対するソリューションを示し、回路図、部品表(BOM)、効率の測定、およびテスト結果を提供します。
仕様と設計セットアップ
設計仕様:
- 入力電圧:2.5V~18V
- 出力電圧:12V
- 出力電流:1A
- 出力リップル:±0.6V
- 入力リップル:±15mV
- 効率:コールドクランク時75%、通常動作時> 90%
- スイッチング周波数:200kHz
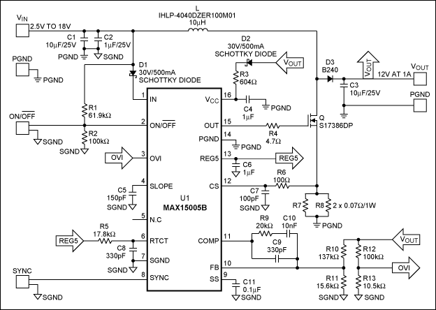
上記仕様での回路図を図1に示します。

図1. F<sub>SW</sub> = 200kHzでのブーストコンバータMAX15005Bの回路図
このリファレンスデザインのBOMを表1に示します。
| Designator | Value | Description | Part | Footprint | Manufacturer | Quantity |
| C1 | 10µF/25V | Capacitor | GRM32DR71E106KA12L | 1210 | Murata® | 1 |
| C2 | 1µF/25V | Capacitor | GRM219R71E105KA88D | 805 | Murata | 1 |
| C3 | 10µF/25V | Capacitor | GRM32DR71E106KA12L | 1210 | Murata | 1 |
| C4, C6 | 1µF/16V | Capacitor | GRM188R71C105KA12D | 603 | Murata | 2 |
| C5 | 150pF | Capacitor | GRM1885C1H101JA01D | 603 | Murata | 1 |
| C7 | 100pF | Capacitor | GRM1885C1H331JA01D | 603 | Murata | 1 |
| C8, C9 | 330pF | Capacitor | GRM1885C1H331JA01D | 603 | Murata | 2 |
| C10 | 10nF | Capacitor | GRM188R71H103KA01D | 603 | Murata | 1 |
| C11 | 0.1µF | Capacitor | GRM188R71H104KA93D | 603 | Murata | 1 |
| D1 | 30V/500mA Schottky | Schottky diode | MBR0530T1 | SOD123 | On Semiconductor® | 1 |
| D2 | 30V/500mA Schottky | Schottky diode | MBR0530T1 | SOD123 | On Semiconductor | 1 |
| D3 | 40V/2A Schottky | Default diode | B240 | SMB | Diodes Incorporated | 1 |
| L | 10µH | Inductor | IHLP-4040DZER100M01 | IHLP-4040EZ | Vishay® | 1 |
| Q | 30V, 17A n-channel MOSFET | n-channel MOSFET | SI7386DP | Power PAKSO-8 | Vishay | SEGd |
| R1 | 61.9K | Resistor | SMD 1% Resistor | 603 | Vishay | 1 |
| R2, R12 | 100K | Resistor | SMD 1% Resistor | 603 | Vishay | 2 |
| R3 | 604Ω | Resistor | SMD 1% Resistor | 603 | Vishay | 1 |
| R4 | 4.7 | Resistor | SMD 1% Resistor | 603 | Vishay | 1 |
| R5 | 17.8K | Resistor | SMD 1% Resistor | 603 | Vishay | 1 |
| R6 | 100 | Resistor | SMD 1% Resistor | 603 | Vishay | 1 |
| R7, R8 | 0.07Ω/1W | Resistor | LRCLR2010LF01R070J | 2010 | IRC | 2 |
| R9 | 20K | Resistor | SMD 1% Resistor | 603 | Vishay | 1 |
| R10 | 137K | Resistor | SMD 1% Resistor | 603 | Vishay | 1 |
| R11 | 15.6K | Resistor | SMD 1% Resistor | 603 | Vishay | 1 |
| R13 | 10.5K | Resistor | SMD 1% Resistor | 603 | Vishay | 1 |
| U1 | 4.5V to 40V input, automotive flyback/boost/SEPIC, power-supply controller | PWM controller | MAX15005BAUE+ | TSSOP-16 | Maxim | 1 |
性能データ
効率対負荷電流の結果を示したものを図2に示します。入力電圧をテストパラメーターとします。

図2. 負荷電流対コンバータの効率
コンバータ出力電圧と負荷電流はVIN = 2.5V、VIN = 11Vに対してそれぞれ図3と図4に示します。

図3. VIN = 2.5Vのときのコンバータ出力電圧と負荷電流
CH1:出力電圧、CH2:MOSFETゲート電圧、CH3:出力電流

図4. VIN = 11Vのときのコンバータ出力電圧と負荷電流
CH1:出力電圧、CH2:MOSFETゲート電圧、CH3:出力電流