Designing a Buck-Boost LED Driver Using the MAX16834

2023年03月07日

Figure 1

   

In this reference design a buck-boost converter (input-voltage referenced) drives 350mA through 4 white LEDs (WLEDs) from a 7V to 18V DC supply. The MAX16834 current-mode high-brightness (HB) LED driver is featured.

LED Driver Specifications

  • Input voltage: 7V to 18V
  • Input voltage ripple: 100mVP-P
  • LED current: 350mA
  • LED current ripple: 5% (max)
  • LED forward voltage: 3.5V at 350mA
  • Number of LEDs: 4 (max)
  • Output overvoltage protection: 17.2V

Inputs

  • VIN PGND: input supply voltage
  • PWMDIM, SGND: input for PWM dimming

Outputs

  • LED+: connect anode of LEDs to LED+
  • LED-: connect cathode of LEDs to LED-

Figure 1


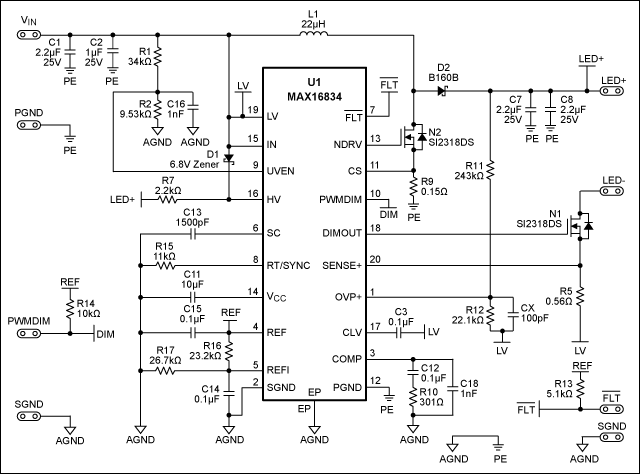
Figure 2. Schematic of the LED driver

Figure 2. Schematic of the LED driver.


Component List* (Bill of Materials, BOM)
Designator Quantity Description
C1, C7, C8 3 2.2µF, 25V X7R, ceramic capacitor (0805)
C2 1 2.2µF, 25V X7R, ceramic capacitor (0805)
C11 1 10µF, 16V X7R, ceramic capacitor (1206)
C3, C12, C14, C15 4 0.1µF, 16V X7R, ceramic capacitor (0603)
C13 1 1.5nF, 10V X7R, ceramic capacitor (0603)
C16, C18 2 1nF, 10V X7R, ceramic capacitor (0603)
CX 1 100pF, 10V X7R, ceramic capacitor (0603)
D1 1 MAZS0680ML, 6.8V Zener Diode, SSMINI
D2 1 B160B, 1A, 60V Schottky Diode
L1 1 MMS1038-223ML, 22µH, 2.34A inductor
NL, N2 2 SI2318DS, 40V, 3A, n-Channel MOSFET (SOT23)
R1 1 34kΩ ±1% resistor (0402)
R2 1 9.53kΩ ±1% resistor (0402)
R7 1 2.2kΩ ±1% resistor (0805)
R5 1 0.56kΩ ±1% resistor (0803)
R9 1 0.15kΩ ±1% resistor (0603)
R10 1 310kΩ ±1% resistor (0402)
R11 1 243kΩ ±1% resistor (0402)
R12 1 22.1kΩ ±1% resistor (0402)
R13 1 13.1kΩ ±1% resistor (0402)
R14 1 10kΩ ±1% resistor (0402)
R15 1 11kΩ ±1% resistor (0402)
R16 1 23.2kΩ ±1% resistor (0402)
R17 1 26.7kΩ ±1% resistor (0402)
R17 1 MAX16834ATP+ 20-pin, 4mm x 4mm TQFN-EP

*Component designations match the MAX16834 EV kit board.

Detailed Description

Connecting the negative terminal of a boost converter's output to the input-positive supply results in a buck-boost converter (input-voltage referenced).

In this design a buck-boost converter (input-voltage referenced) drives 350mA through 4 white LEDs (WLEDs) from a 7V to 18V DC supply. (Each WLED has a forward voltage drop of 3.5V at 350mA.) The MAX16834 HB LED driver with integrated peak current-mode controller is used to design the converter, which operates in CCM (continuous conduction mode) at 495kHz switching frequency. The switching frequency is configured with the 11kΩ R15 resistor.

The MAX16834 controls the peak of the inductor current to achieve 350mA LED current under different input-output voltage conditions. The voltage across the LED current-sense resistor is sensed and then amplified by a factor of 9.9 internally. This results in a smaller value of sense resistor, thereby increasing the efficiency. This amplified voltage is then compared with the reference voltage set by resistors R16 and R17. The error is then amplified by the transconductance amplifier with GM = 500µS. This results in a control voltage across the COMP pin; this voltage sets the reference to the current loop. The peak of the voltage across the inductor current-sense resistor, R9, is tracked to this voltage.

Converter Design

The parameters for the converter design follow:

  • Input supply-voltage range: 7V to 18V
  • Input voltage ripple: 100mVP-P
  • Maximum LED forward voltage: 14V (which is 4 x 3.5V)
  • LED current: 350mA
  • LED current ripple: 5% (max)
  • Switching frequency: 455kHz

Calculate the maximum duty cycle for N2 from Equation 1:


Where VLEDMAX is the maximum LED voltage; VINMIN is the minimum input voltage; VD is the diode voltage drop; and VDS is the average voltage across the FET when it is turned on.

In this application, DMAX is 0.69.

Selecting the Inductor (L1)

To choose an inductor, both the inductor value and its peak current value must be known. Calculate the peak inductor current with Equation 2:

Equation 2


Where ILAVG is the average inductor current. ΔIL is the inductor current ripple, specified as the percentage of average inductor current:

Equation 3


Allow 30% ΔIL. After substituting the known values, we get:

Equation 4


Calculate the minimum inductance with Equation 5:

Equation 5


Where fSW is the switching frequency. Allowing 20% tolerance results in LMIN = 17µH. Here a 22µH inductor is chosen.

Switch Current-Sense Resistor (R9)

Under normal operating conditions the maximum voltage across the switch current-sense resistor must not be more than 250mV. If the sense-resistor voltage reaches 300mV (typ), then the converter is turned off. The voltage across R9 determines the ON pulse width of the switching cycle. Internal leading-edge blanking is provided to prevent premature turn-off of the switching MOSFET in a switching cycle. Calculate R9 with Equation 6:

Equation 5


Therefore, R9 = 0.133Ω. Here a 0.15Ω resistor is chosen for R9

Slope Compensation Capacitor (C13)

Peak current-mode control is known to be unstable at duty ratios more than 50% in a CCM boost-converter design. Proper slope compensation is, therefore, required to eliminate the instability caused by the subharmonic oscillations. The MAX16834 uses an internal ramp generator for slope compensation. The ramp resets at the beginning of each switching cycle and slews at the rate programmed by the external capacitor, C13. An internal 100µA current source charges this capacitor. This voltage is added to the voltage across R9 internally. Calculate the value of C13 with the Equation 7:

Equation 7


Where VSLOPE is:

Equation 8


Therefore from Equations 7 and 8, C13 = 1.57nF. Here a 1.5nF capacitor is chosen.

LED Current-Sense Resistor (R5)

Calculate R5 with the Equation 9:

Equation 9


For this application VREFI is selected as 1.94V. Therefore, R5 = 0.56Ω.

Filter Capacitors

Calculate the value of output capacitor COUT (the parallel combination of C7 and C8) with Equation 10:

Equation 10


Where ΔVLED is the maximum peak-to-peak boost output-voltage ripple. This value depends on the maximum current ripple and the dynamic impedance of LEDs at the rated current. To prolong LED life and preserve chromaticity, the LED current ripple should be kept below 5% of the average current. In this application, COUT is calculated to be 3µF. Accordingly, two capacitors of 2.2µF/50V each are chosen for C7 and C8.

Calculate the input capacitor value (the parallel combination of C1, C2) with Equation 11:

Equation 11


Where ΔVIN is the peak-to-peak input voltage ripple.

For a 100mV ΔVIN, CIN is 1.9µF. Therefore, C1 is selected as 2.2µF/25V and C2 as 1.1µF/25V.

Feedback Compensation

A buck-boost converter, power-circuit transfer function has a right-half-plane zero calculated with Equation 12:

Equation 12


For this application, fRHPZ occurs at 37.8kHz. To keep the feedback stable with sufficient phase margin, the total loop gain should cross 0dB before one-fifth of the RHP zero frequency at -20dB/decade. Thus the crossover frequency, fC, is calculated to be 7.56kHz. The output capacitor and effective output impedance offered by the load create a pole at:

Equation 13


Where RO is the effective impedance contributed by the load, and is calculated as:

Equation 14


From Equation 14, fP1 = 4.7kHz.

Now the compensation components, R10 and C12, must be selected. They must contribute a zero at the pole frequency fP1, and set the loop gain at fP1 so that loop gain crosses 0dB at fC.

Calculate R10 with Equation 15:

Equation 15


From Equation 15, R10 = 341Ω. Here a 301Ω resistor is chosen for R10; GM is the gain of the internal transconductance amplifier.

Accordingly, C12 is calculated as:

Equation 16


From Equation 16, C12 = 0.11µF. Here a 0.1µF capacitor is chosen.

Digital PWM Dimming

The MAX16834 has an internal PWM dimming MOSFET driver. PWM dimming is achieved by applying a 1.5V to 5V logic-high PWM signal with a frequency ranging from DC to 20kHz. The brightness of the LED can be varied by changing the duty ratio of the PWM signal.

The NDRV driver and the output of the transconductance amplifier are controlled by the PWM signal. When the PWM signal is high, then NDRV is enabled and the output of the transconductance amplifier is connected to the COMP pin. When the signal is low, NDRV is disabled and the output of the amplifier is disconnected. The COMP pin is connected to the negative input of the PWM comparator with CMOS inputs which draw negligible current from the compensation capacitor, C12. Thus the charge on C12 is preserved, thereby retaining the state when PWM was on. Once the signal becomes high, NDRV is enabled and the output of the amplifier is connected to the COMP pin. This establishes a steady-state operation quickly.

Open-LED Protection

The output of the boost converter can increase to high voltages, if it is operated without any load or if there is an open-LED fault. The converter can be disabled at a desired output voltage, which can be configured with the help of R11 and R12. The midpoint of R11 and R12 is connected to the OVP pin of the IC. The converter is disabled if the voltage across this pin reaches 1.435V (typ). In this application, R11 and R12 are configured to activate open-LED protection once the output voltage reaches 17.2V.

Implementation of the Buck Boost Converter on the MAX16834 EV Kit

The MAX16834 EV kit is assembled as a boost converter. The kit board can be reconfigured in buck-boost mode by removing and adding the following components:

  • Remove resistors R4 and R8.
  • Install a 0Ω resistor in place of R3.
  • Install the components mentioned in the BOM.

Circuit Waveform

Figure 3. Gate driver voltage of N2


Figure 4. Drain voltage of N2

Figure 4. Drain voltage of N2


Figure 5. Switch current waveform of N2

Figure 5. Switch current waveform of N2


Figure 5. Switch current waveform of N2

Figure 5. Switch current waveform of N2


Figure 6. LED voltage

Figure 6. LED voltage


Figure 7. LED current waveform at 50% PWM dimming

Figure 7. LED current waveform at 50% PWM dimming


Figure 8. LED current waveform at 90% PWM dimming

Figure 8. LED current waveform at 90% PWM dimming


Figure 9. LED current waveform at 10% PWM dimming

Figure 9. LED current waveform at 10% PWM dimming


Power-Up Procedure

  1. Connect the string of 4 WLEDs with anode connected to the LED+ pad and cathode to the LED- pad.
  2. Connect the input power-supply input across the VIN and PGND pads.
  3. Apply a 1.5V to 5V logic-high PWM signal with a frequency ranging from 100Hz to 200kHz across the PWMDIM and SGND pads.
  4. To vary the brightness of LEDs, vary the PWM signal duty ratio.
myAnalogに追加

myAnalog のリソース セクション、既存のプロジェクト、または新しいプロジェクトに記事を追加します。

新規プロジェクトを作成

この記事に関して

製品

最新メディア 21
Title
Subtitle
さらに詳しく
myAnalogに追加

myAnalog のリソース セクション、既存のプロジェクト、または新しいプロジェクトに記事を追加します。

新規プロジェクトを作成