要約
自動メータ読取り技術では、電力メータに通信ポートが用意されており、電子的に、かつリモートでメータを読み取ることができます。このアプリケーションノートでは、電子式電力メータの通信ポートに最適な、マキシムのRS-485トランシーバのさまざまな機能について考察します。
電子式電力メータでは、自動メータ読取りが次第に普及しつつあります。この技術では、電力メータに通信ポートを設けることによって、電子的に、またほとんどの場合はリモートで、電力メータを読み取ることができます。これによって、電力会社はコストと時間の両方を節約することができます。この技術を正常に機能させるための鍵は、通信リンクが安全で頑強であることを保証することです。RS-485は、自動メータ読取りに最適な、簡単で安価かつ信頼性の高い通信仕様です。以下のアプリケーションノートでは、電子式電力メータにとって理想的な、マキシムのRS-485トランシーバのさまざまな機能について説明します。

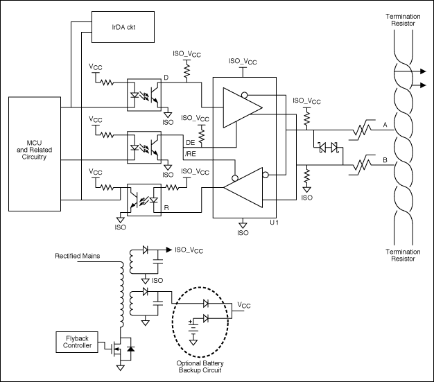
図1. RS-485ポートを備えた電子式電力メータのブロック図の例
図1に、RS-485ポートを用いた電子式電力メータのブロック図の例を示します。ポートは、光カプラとトランスを使用することで、MCUとアナログフロントエンドから電気的に絶縁されています。この絶縁によって、RS-485ライン上の電気サージから保護し、頑強性を実現しています。
AラインとBラインのブルアップ抵抗器とプルダウン抵抗器は、ケーブル接続が切断された場合のレシーバの状態を決定する機能を果たしています。ケーブル接続が切断されたとき、これらの抵抗器を使用することで、レシーバ出力は常にハイになります。これによって多くの利点が得られます。図1のシステムでは、IrDA回路にオープンドレイン出力が備わっています。ケーブル接続が切断されたときにRS-485トランシーバが間違ってラインをローにプルダウンした場合にどうなるかを考えてみてください。この場合、光カプラの出力トランジスタがオンになり、バスはローに保持されるため、オープンドレインのIrDAモジュールとMCU間のいずれの通信も阻止されます。ケーブル接続が切断されたときのハイ出力を保証することによって、システムは同じUARTバス上の他のオープンドレインデバイスを使用することができます。
RS-485のワイヤの1本が主電源ライン(たとえば、220VAC)に短絡された場合、PTCとTVSが結合して、差動モードの過電圧保護が得られます。
絶縁回路は、フライバックトランスに追加された巻線によって電力が供給されます。図1のブロック図では、フライバックに2つの出力があります。1つ目は、MCUとアナログフロントエンドに電力を供給するためのものです。2つ目は、電気的に絶縁され、RS-485ポートに電力を供給します。上記のように、フライバック電源とともにバッテリバックアップを使用する場合には、MCUの電源と効果的に「ダイオードOR接続」(ブロック図のVCC)されます。これは、バッテリで動作するときには、isolated_VCCが存在しないということです。したがって、RS-485回路は「オン」ではないため、メータは停電時に通信することができず、誰かに停電したことを伝える方法はありません。
以下は、RS-485ポートの電子式電力メータの設計を改善および簡素化するのに役立つ、マキシムのRS-485トランシーバの機能です。これらのすべての機能を搭載したデバイスの詳細については、MAX3070E (3.3V)またはMAX13085E (5V)のデータシートを参照してください。
フェイルセーフ。RS-485の規格では、ハイ信号とロー信号のスレッショルドが±200mVとなるように定義していますが、これらのレベル間の範囲は不定のままです。このため、以下の3つの状況で問題が生じます。
- バス上のすべてのトランスミッタがディセーブル、したがってハイインピーダンスになる。これは、バス上に終端抵抗器があるため、レシーバ入力間の差動電圧が0Vになるということです。
- RS-485のワイヤの間に短絡がある。この場合も、ワイヤ間の差動電圧は0Vになります。
- 開回路があるか、電力メータの接続が切断される。トランシーバ自体の入力の間にハイインピーダンス抵抗があり、強制的に抵抗が0Vになるため、やはり差動電圧は0Vになります。
スルーレートの制限。ほとんどの電力メータのアプリケーションのデータレートは1kbps~19.2kbpsの範囲にあるため、高速なエッジレートは不要です。これは、望ましくない放射妨害波を生成するだけです。RS-485トランシーバのドライバのエッジレートを制御することによって、高周波での妨害波を減らすことができます。またスルーレートを低下させることによっても、不完全な終端処理やスタブなどが原因で生じるデータエラーが減少します(図2および図3を参照)。

図2. 125kHzの信号を送信するMAX3485E/MAX3490E/MAX3491Eのドライバ出力波形とFFTのプロット
MAX3485E/MAX3490E/MAX3491Eは、スルーレートが制限されていないため、高データレートをサポートすることが可能です。ただし、高データレートには高速なエッジが必要となるため、より大きくて周波数の高い高調波が生成されます。これらの高調波は放射EMIを増大させる可能性があり、不完全な終端処理に対する耐性が低下します。

図3. 125kHzの信号を送信するMAX3483E/MAX3488Eのドライバ出力波形とFFTのプロット
MAX3483EおよびMAX3488Eはスルーレートが制限されているため、最大データレートは250kbps以下に低減されます。これは通常、電力メータアプリケーションにとっては十分すぎる値です。周波数高調波が高くなるにつれて、この低いスルーレートがさらに低減されます。これによって、EMIと不完全な終端処理の問題が減少します。
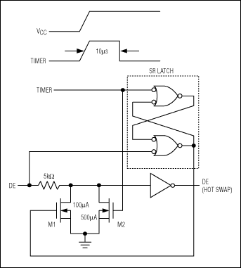
ホットスワップ。RS-485などのマルチドロップシステムでは、単一のトランスミッタのみがイネーブルで、送信していることが重要です。2つ以上のトランスミッタがイネーブルになると、バスの競合が生じてデータエラーが発生します。頑強なシステムであれば、ソフトウェアを使用して一定量のデータエラーに耐えることが可能ですが、ハードウェア設計者は、第一にこれらのエラーを最小限に抑える責任があります。マキシムのホットスワップ機能は、意図しないバスの競合が生じるおそれのある、以下の2つの一般的な状況に対処することができるように設計されています。
- すでにアクティブなバス上で、トランシーバが最初に電源投入される。
- トランシーバの搭載されたカードがすでにアクティブなシステムにホットプラグ接続される。
マキシムのホットスワップ機能は、2段階のシーケンスを用いることによって、この問題を解決しています。最初の10µsの間に、RS-485トランシーバに電源が投入され、5kΩの抵抗を介した600µAの強いプルダウンを用いて、DEピンをローにプルダウンします。DEピンの容量を放電するために、強いプルダウンが使用されています。10µs後、100µAのプルダウンを用いて、漏れ電流とノイズに対してロジックレベルをローに維持します。この100µAのプルダウン電流は、DEピンが外部ソースによってハイにプルアップされるまでアクティブ状態を保ちます。ピンがハイになると、100µAの電流ソースはディセーブルにされ、RS-485トランシーバは正常に動作します(図4を参照)。この機能によって、RS-485トランシーバのトランスミッタは確実にトライステートになり、意図しないバス競合を防ぐことができます。

図4. DEピン上のマキシムのホットスワップ回路の簡略ブロック図
拡張ESD保護。ESDはあらゆる半導体デバイスに伴う問題であり、RS-485トランシーバも例外ではありません。「E」で指定されるマキシムの製品には、拡張ESDが含まれており、MAX3070EおよびMAX13085Eの場合、ヒューマンボディモデル(HBM)で±15kVです。
絶縁。MAX3535は、絶縁された、モノリシック構造の3.3Vまたは5Vの自己給電RS-485トランシーバです。MAX3535は容量性絶縁を搭載し、RS-485トランシーバを内蔵しています。内蔵のH-ブリッジドライバと外付けの「市販」トランスを使用することで、絶縁されたモノリシック構造のRS-485ソリューションを16ピンSOパッケージで提供します。これによって、フライバック電源の余分な巻線と光カプラが不要になり、設計労力を大幅に軽減することができます。さらに、MAX3535は自己給電であるため、メータがバッテリ電源で動作しているときでも、RS-485ポートの機能を維持することが可能です。MAX3535Eには、ホットスワップ、フェイルセーフ、拡張ESD、およびスルーレート制限も備わっています(図5)。

図5. MAX3535Eの標準動作回路
電子式電力メータは長年にわたって製造されていますが、自動メータ読取り機能の組込みは比較的最近のできごとです。マキシムのRS-485トランシーバの機能は、電子式電力メータ設計のコスト、頑強性、簡潔性、および大きさの改善に役立ちます。