製品概要
製品概要
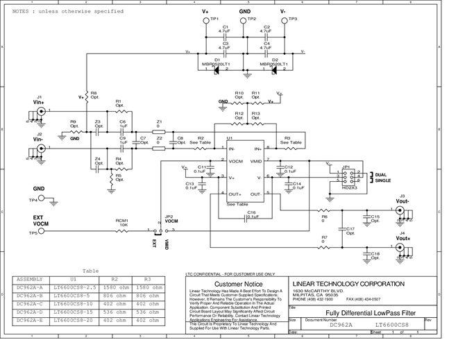
DC962A-D: Demo Board for the LT6600-15 Very Low Noise, Differential Amplifier and 15MHz Lowpass Filter.
対象となる製品
関連資料
-
DC962A - Schematic2009/09/24PDF29K
-
DC962A - Demo Manual2009/09/24PDF1M
-
DC962A - Design File2009/09/24ZIP716K
