製品概要
製品概要
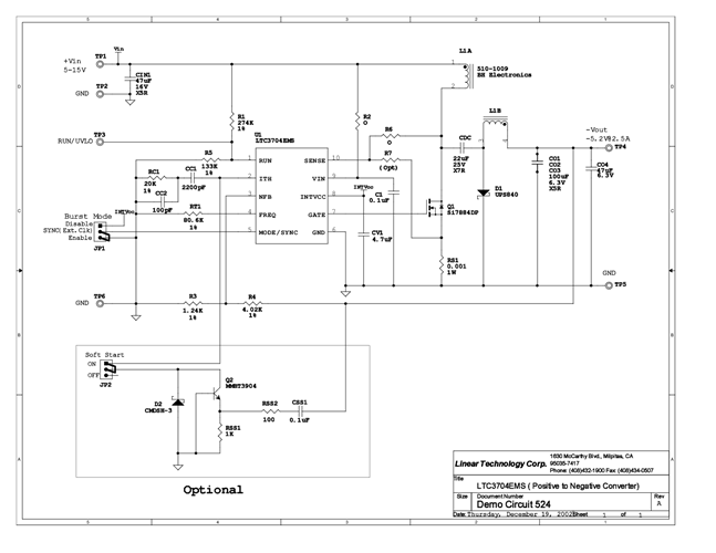
Demonstration circuit 524 is a positive input to negative output converter featuring the LTC3704 switching controller. The DC524 converts a 5V to 15V input to a –5.2V output and provides up to 2.5A of output current from 5V input. The converter operates at 300kHz with a high efficiency of 89%. The DC524 is set to operate in No RSENSE™ mode with input voltages up to 15V. However, DC524 can be modified for higher input voltages with an optional current sense resistor. The circuit features optional soft-start circuitry that can be enabled or disabled with a single jumper. Also, DC524 has a jumper to program either continuous or Burst Mode™ operation. The DC524 can be synchronized to an external clock of up to 400kHz.
対象となる製品
関連資料
-
DC524A - Schematic2009/09/24PDF96K
-
DC524A - Demo Manual2010/08/03PDF543K
-
DC524A - Design File2009/09/24ZIP885K
