製品概要
製品概要
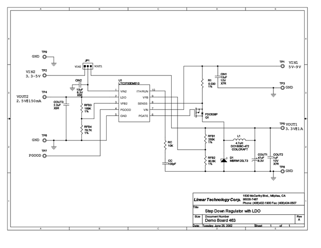
DC463A: Demo Board for LTC3700 Constant Frequency Step-Down DC/DC Controller with LDO Regulator.
対象となる製品
関連資料
-
DC463A - Schematic2009/09/24PDF63K
-
DC463A - Demo Manual2009/09/24PDF528K
-
DC463A - Design File2009/09/24ZIP496K
