製品概要
製品概要
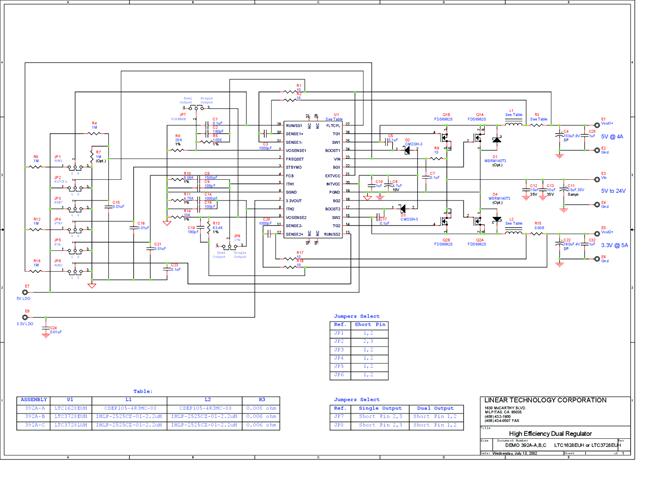
Demonstration circuit 392 is a dual output, step-down, synchronous buck converter featuring either the 150kHz to 300kHz LTC1628EUH controller (DC392A-A), the 250kHz to 550kHz LTC3728EUH (DC392A-B) or 250kHz to 550kHz LTC3728LUH (DC392A-C). It operates with an input voltage range of 7V to 24V and provides 3.3V @ 5A and 5V @ 4A at its output.
対象となる製品
関連資料
- 
                                                                
                                                                    
                                                                                                                                            DC392A - Schematic2009/09/24PDF97K
- 
                                                                
                                                                    
                                                                                                                                            DC392A - Demo Manual2009/09/24PDF527K
- 
                                                                
                                                                    
                                                                                                                                            DC392A - Design File2009/09/24ZIP696K
 
                             
                         
                         
                                                