製品概要
製品概要
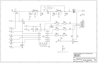
DC346A: Demo Board for the LTC2413 24-Bit No Latency Delta Sigma ADC with Simultaneous 50Hz/60Hz Rejection ADC.
関連資料
-
DC346A - Schematic2009/09/24PDF71K
-
DC346A - Demo Manual2009/09/24PDF156K
-
DC346A - Design File2009/09/24ZIP731K
