製品概要
製品概要
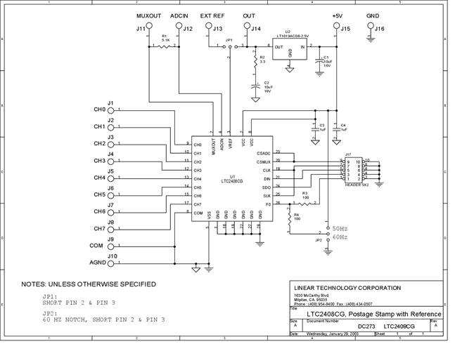
DC273A: Demo Board for the LTC2408 4-/8-Channel 24-Bit µPower No Latency Delta-Sigma ADC.
関連資料
-
DC273A - Schematic2009/09/24PDF55K
-
DC273A - Demo Manual2013/05/28PDF308K
-
DC273A - Design File2009/09/24ZIP104K
