製品概要
製品概要
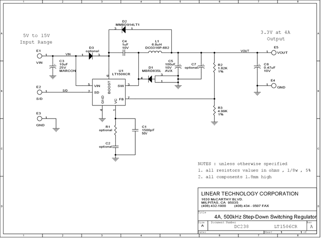
DC238A: Demo Board for the LT1506 4.5A, 500kHz Step-Down Switching Regulator.
対象となる製品
関連資料
-
DC238A - Schematic2009/09/24PDF57K
-
DC238A - Design File2009/09/24ZIP291K
