製品概要
製品概要
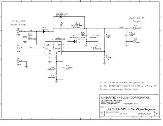
DC237A: Demo Board for the LT1506 4.5A, 500kHz Step-Down Switching Regulator.
対象となる製品
関連資料
-
DC237A - Schematic2009/09/24PDF58K
-
DC237A - Demo Manual2009/09/24PDF293K
-
DC237A - Design File2009/09/24ZIP612K
