製品概要
製品概要
DC1415A:2 イベント分類認識機能を備えた LTC4265 IEEE 802.3at ハイ・パワー PD インターフェース・コントローラのデモ用ボード
対象となる製品
関連資料
-
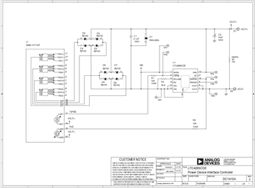
DC1415A - Schematic2009/09/24PDF31K
-
DC1415A - Demo Manual (Rev. A)2009/09/24PDF253K
-
DC1415A - Design File2009/09/24ZIP621K






