製品概要
製品概要
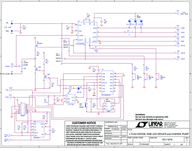
Demonstration circuit 1187 is an RGB LED Driver and Charge Pump featuring the LTC3212. The LTC3212 is a low noise boost charge pump capable of driving three LEDs at up to 25mA each. The charge pump operates in either 1x or 2x mode, with automatic mode switching. Individual current sources allow each LED to be turned on individually, in combination with the other LEDs, or in white mode using a single wire interface. The demo board input voltage range is 2.7V to 5.5V. White mode optimizes the red, green, and blue current settings to provide the best white color. LED currents are regulated using internal low dropout current sources. Automatic mode switching optimizes efficiency by switching modes only when a dropout is detected.
対象となる製品
関連資料
-
DC1187A - Schematic2009/09/24PDF27K
-
DC1187A - Demo Manual2009/09/24PDF2M
-
DC1187A - Design File2009/09/24ZIP738K
