関連資料
-
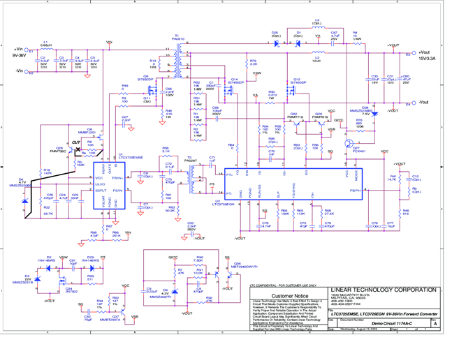
DC1174A-C - Schematic2010/01/25PDF30K
-
DC1174A-C - Demo Manual2010/01/25PDF444K
-
DC1174A-C - Design Files2010/01/25ZIP925K
