製品概要
製品概要
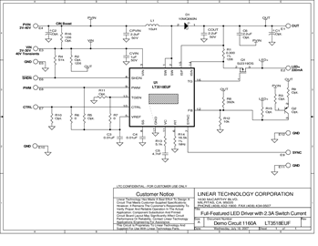
DC1160A: Demo Board for LT3518 Full-Featured LED Driver with 2.3A Switch Current
対象となる製品
関連資料
-
DC1160A - Schematic2009/09/24PDF26K
-
DC1160A - Demo Manual2009/11/04PDF257K
-
DC1160A - Design File2009/09/24ZIP712K




