製品概要
製品概要
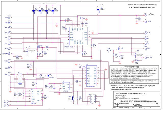
DC1022A: Demo Board for the LTC3210-1 MAIN/CAM LED Controller with 64-Step Brightness Control in 3mm × 3mm QFN
対象となる製品
関連資料
-
DC1022A - Schematic2009/09/24PDF61K
-
DC1022A - Demo Manual2009/09/24PDF436K
-
DC1022A - Design File2009/09/24ZIP931K
