High-IOUT LDO Regulator Has Excellent Transient Response
要約
Connecting a higher voltage supply rail to bias the internal circuitry of a linear regulator allows the regulator to produce a low 0.9V output voltage that withstands a 4A transient with little change.
A similar article appeared as a Design Idea in the September 29, 2005 edition of Electronic Design magazine.
Originally, the venerable 3-terminal linear regulator featured a bipolar-junction-transistor (BJT) emitter-follower output that provided very low output impedance. Many of today's applications demand dropout voltages lower than that of the first-generation regulators (1.5V), so most modern regulators include a common-source MOSFET as the pass element.
There is, however, a compromise associated with the common-source (or common emitter) output: an intrinsically high output impedance. Feedback reduces the DC output impedance by the loop gain of the regulator, but loop gain decreases rapidly as frequency increases. This effect causes an undesirable rise in the output impedance.
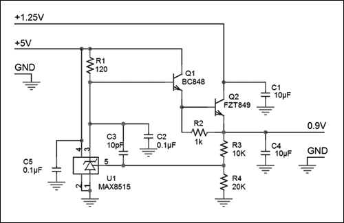
Many complex systems feature multiple voltage rails. That design makes it possible to create low-dropout linear regulators with good transient response by connecting a higher voltage supply rail to bias the regulator's internal circuitry. As an example of this approach (Figure 1), the circuit uses a 5V supply for internal bias while regulating an input voltage of 1.25V down to 0.9V.

Figure 1. Multiple supply voltages enable this linear regulator to achieve outstanding performance.
Resistor R1 provides a bias current, modulated by the shunt regulator U1, to drive a Darlington pair comprising Q1 and Q2. The circuit output is taken from the emitter of Q2, and fed back to the shunt regulator through the R3-R4 divider. Capacitors C1 and C5 bypass the input supplies; capacitors C2, C3, and C4 compensate the circuit for stable operation.
Figure 2 illustrates circuit performance. A 0A to 4A load transient (lower trace) causes less than 5mV change in the output voltage (upper trace). To obtain this performance, you must exercise some care in component selection. The shunt regulator must have a low feedback threshold and a separate supply terminal, as shown in Figure 1. C1 and C4 must have ripple-current ratings comparable to the desired output current (MLCC ceramic chip capacitors work well). The FZT849 (by Zetex) is a good choice for transistor Q2, which should have adequate gain near saturation.

Figure 2. The regulator output of Figure 1 withstands a 4A transient with little change.