受話器を外した電話線から150mWの絶縁電源

図1の電源は、加入者(家庭)の電話線に接続するモデムや電話テストセット等のポータブル機器用に便利です。150mW以下のシステムならバッテリやACアダプタを使わなくても、この回路で普通の電話ジャックから音声信号を中断せずに電力を得ることができます。PCMCIAモデムカード等の周辺機器に内蔵すれば、ホストコンピュータのバッテリを節約することができます。

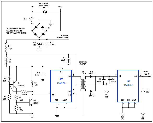
図1. この回路は受話器を外した状態で電流を流し、電話線上の通常の音声またはデータ通信を中断せずに最大150mWの絶縁電力を供給します。

図1. この回路は受話器を外した状態で電流を流し、電話線上の通常の音声またはデータ通信を中断せずに最大150mWの絶縁電力を供給します。

受話器を外した状態で電話が利用できるライン電流は、規則では制限されておらず、電話局のバッテリと中間にある電話線のインピーダンスの和で制限されるだけです。これらのラインインピーダンスは電話局からの距離に比例して大きく変動するため、インピーダンスマッチングで最大電力の転送を図る従来の方法は実用的ではありません。

しかしツェナークランプ終端(D1)は、1000Ωまでのラインインピーダンスで、最悪の条件でもよく動作します。また、電話局のネットワークアクセスリレーが起動するための条件としてオフフック(受話器を外した状態)電流が20mA以上でなければなりませんが、この条件も満たしています。

D1は約6.8VをT1のセンタータップに、5VをIC1のVCC端子に出力します。IC1は内部フリップフロップを駆動する400kHzのオシレータで、2つのプッシュプル、50%デューティサイクル、200kHzの方形波を発生し、その方形波がT1 の一次側に接続されたグランド基準の内部スイッチを駆動します。二次側の絶縁電力は、まずショットキーダイオードD2およびD3で整流され、次に低ドロップリニアレギュレータであるIC2で5Vに安定化されます。

T1の一次側はセンタータップの巻線で、最悪条件でも飽和しないET積(電圧と時間の積、25V-µs)になっています。同様に、T1の巻線比は最大負荷、最低入力電圧条件でも必要最低出力電圧が維持できるようになっています。この計算ではD2およびD3での損失も最悪のケースを考慮しています。

この巻線比の場合最良の条件では二次電圧がずっと高くなりますが、アプリケーションによってはこれは問題になりません。そうでない場合は、図のようにリニアレギュレータ(IC2)を加えます。絶縁5V出力用の理想の巻線比は、1.2CT:1.0CT (CT = センタータップ)です。トランスはMagnetics社の「W」、Fair-Rite社の「76」等の高透磁率の磁性材料に巻きます。輻射ノイズの発生を防ぐには、ポットコア、E/I/Uコア、トロイダル等の閉磁路形状を使用します。

Magnetics社の40603-TC (厚3.18mm、外径5.84mm)等の典型的なトロイダルについて考えてみましょう。入力が6.8Vの場合、このコアでは一次側に48回巻く必要があります(CTの両側に24回ずつ)。これで一次側の両端の公称インダクタンスが8mHとなります。二次側はそれに対応して必要な出力電圧になるように巻きます。例えば、40回(CTの両側に20回ずつ)ならリニアレギュレータが安定化5Vの出力を維持するのに必要な最低5.2V minの出力が得られます。

絶縁3.3Vのアプリケーションでは、IC2への最低電圧は3.5Vです。T1の巻線比は2.0CT:1.0CT、一次側のET積は少なくとも25V-µsが必要です。5Vアプリケーションと同じように一次側を48回巻きにすると、二次側に必要な巻き数は24回(CTの両側に12回ずつ)となります。さらに、IC2の安定化電圧を3.3Vに設定するために抵抗分圧器を付ける必要があります。

Q1、Q2および周辺抵抗により、電源電圧がフルパワーになるまでIC1の低電力シャットダウンモードが可能です。IC1の供給電流は比較的一定なので、L1およびC3による簡単なフィルタリングでハイブリッドトランスへのノイズ侵入を防ぐことができます(図示されていません)。

関連するアイデアがEDNの9/1/94号に掲載されました。