可変出力付のAPDバイアス
要約
このデザインノートでは、アバランシェフォトダイオード検出器(APD)の役割とAPDバイアス発生の重要性について説明しています。30V~70V範囲で安定化、コンピュータ調整された出力を生成するAPDバイアスジェネレータを示します。ステップアップDC-DCコントローラのMAX1771が使用されています。
同様のアイデアが「EDN」の1997年5月22日号に掲載されました。
アバラシェフォトダイオードディテクタ(APD)は、ピンダイオードと同じく光通信のレシーバとして使用されます。APDの方が高感度ですが、与えられた光子流に対して適切な電子流を得るには、適正なバイアスを必要とします。図1の外部ディジタルアナログコンバータは、APDバイアス発生器のコンピュータ制御による動的調節を可能にします。

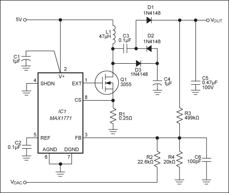
図1. このAPDバイアス発生器は30V~70Vの範囲の安定化、コンピュータ調節出力を生成します。
バイアス電圧VOUTを発生するために、ブーストコンバータ(IC1、L1およびQ1)がダイオードコンデンサチャージポンプ(D3/C4、D2/C3およびD1/C5)を駆動します。IC1は外部制御電圧VDACで設定されたセットポイントを基準としてVOUTのレギュレーションを行います。VDACが2V~0Vの間で変化する間に、VOUTは28V~約71Vまで変化します(図2)。
70Vで出力電流が0.5mAの場合、リップル制限は通常0.5V (max) (0.7%)です。図示の回路は1mAにおけるリップルが0.3%以下となっており、最大出力電流は約3mAです。出力コンデンサ(C5)は、低ESRタイプにしてください。

図2. 図1のDC出力レベルは制御電圧VDACの一次関数です。