DN-531: 55V 高効率昇降圧パワー・マネージャおよびマルチケミストリ・ バッテリ・チャージャ

はじめに

現在、バッテリ・チャージャは、多様なバッテリ・ケミストリに容易に対応し、さまざまなソーラー・パネルを含む幅広い電圧入力をサポートすることが求められています。入力電圧範囲が出力バッテリ電圧を上回ったり下回ったりすることが多くなってきているため、昇圧機能と降圧機能の両方(昇降圧トポロジ)が求められています。LTC4020 昇降圧パワー・マネージャおよびマルチケミストリ・バッテリ充電コントローラは、4.5V ~55V の幅広い入力電圧から、最高 55V の出力電圧を生成できます。搭載されている昇降圧 DC/DC コントローラは、入力電圧より高い、低い、または等しいバッテリ電圧およびシステム電圧をサポートしています。

このチャージャは、さまざまなバッテリ・ケミストリに対応して簡単に最適化できます。たとえば、リチウム・ベースのバッテリ・システム用に C/10 またはタイマによる充電終了のどちらかを組み合わせた定電流 / 定電圧(CC/CV)充電アルゴリズム、タイマにより充電終了する定電流(CC)特性、または最適化された 4 ステップ 3 ステージ鉛蓄電池充電プロファイルに従うことができます。

25.2V バッテリ・フロート電圧向け 6.3A チャージャ

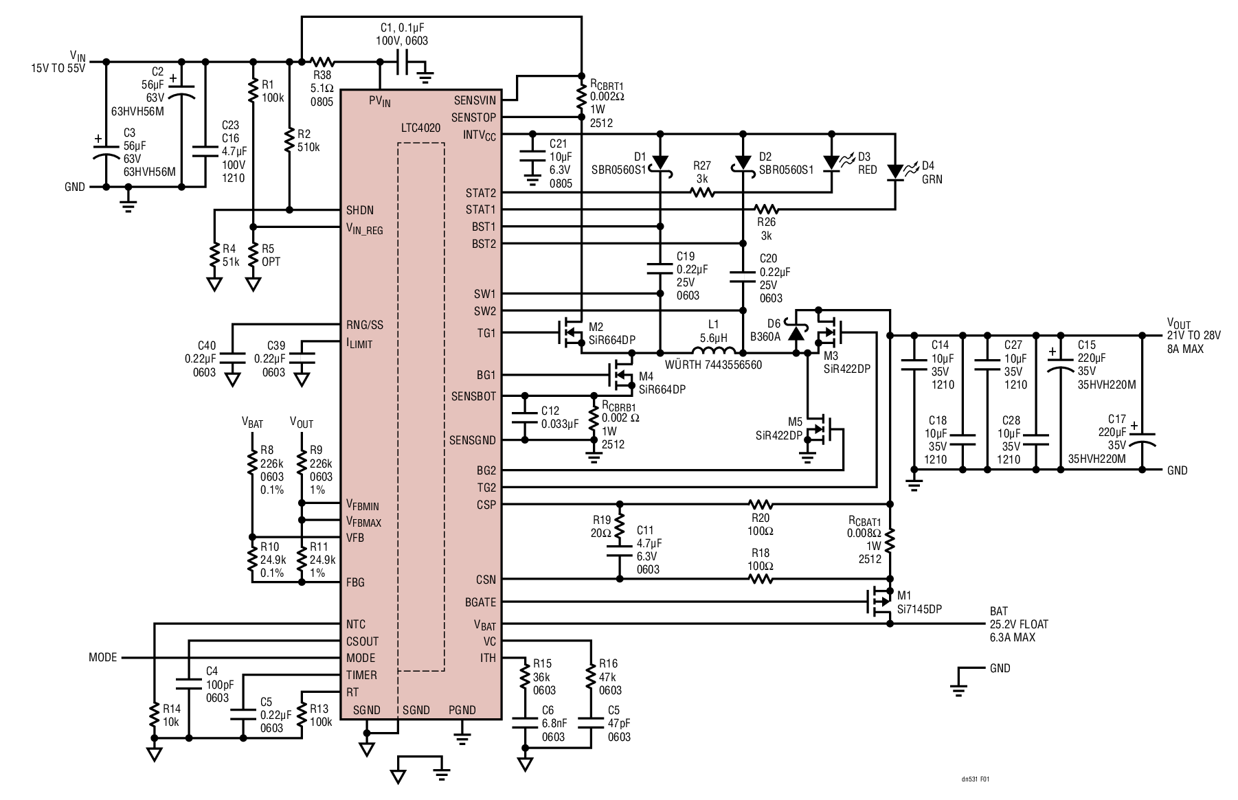
図 1 に、1 つのみのインダクタ(L1)を要する高効率な 4 スイッチ(M2 ~ M5)同期昇降圧 DC/DC コンバータで構成した、15V ~ 55V 入力、25.2V/6.3A昇降圧バッテリ・チャージャを示します。当社独自の平均電流モード・アーキテクチャにより、2 つのセンス抵抗(RCBRT1 および RCBRB1)を使用してインダクタ電流をモニタします。この昇降圧ソリューションでは、VIN が VOUT より高いときコンバータは降圧モードで動作し、VIN が VOUT より低いときコンバータは昇圧モードで動作します。VIN と VOUT が近い値のときは、コンバータは 4 スイッチ昇降圧モードで動作します。

図 1.15V ~ 55V 入力、25.2V/6.3A 昇降圧バッテリ・チャージャ

図 2.図 1 に示すコンバータの効率と負荷電流 IOUT(VOUT = 25.2V)

コンバータは、抵抗によって 50kHz ~ 500kHz 以内に設定可能な一定のスイッチング周波数で動作します(ここでは R13 = 100k、250kHz)。図 1 に示すソリューションでは、最大 8A をシステム負荷に供給できます(VOUT = 25.2V)。図 2 は、最大負荷での効率(IOUT = 8A、VIN = 24V)が 98% 超に達することを示しています。

LTC4020 は、BAT ピンに接続した外付けの帰還抵抗分割器を使用して、VFB ピンを介してバッテリ電圧を設定します。通常のバッテリ充電中、PowerPath FET(M1)がオンになり、可能な場合、バッテリと昇降圧コンバータ出力間に低インピーダンス接続を構成します。バッテリ充電電流はセンス抵抗(RCBAT1)を介してモニタされます。最大平均バッテリ充電電流は、RCBAT1 の値を選択することで容易に設定できます。RNG/SS ピンにより、動的電流制限調整が可能です。

PowerPath FET による瞬時オンおよび 理想ダイオード機能

バッテリが完全に放電しきっている場合、LTC4020は自動的に PowerPath FET(図 1 の M1)をリニア・レギュレータとして構成し、バッテリに充電電流を供給しながらも、昇降圧コンバータの出力がバッテリ電圧より高くなるようにすることができます。これを PowerPath 瞬時オン機能と呼びます。このとき、PowerPath FET は、バッテリに充電電流を供給する高インピーダンスの電流源として動作します。

バッテリ・チャージャが充電サイクルにない場合(つまり、昇降圧コンバータがシステム負荷のみに対して動 作している場 合 )、LTC4020 は自動 的にPowerPath FET を理想ダイオードとして構成します。このとき、通常動作中にバッテリをコンバータの出力から分離したままにすることができます。ただし、システム負荷電流が昇降圧コンバータの能力を超えた場合、この理想ダイオードを介してバッテリから追加の電力を効率的に流すことができます。

その他の機能

LTC4020 は、TIMER ピンからグランドに接続したコンデンサによってサイクル時間の終了を設定する、タイマ・ベースの充電アルゴリズムをサポートしています。

LTC4020 は、バッテリ温度のモニタおよび制御機能を備えています。NTC(負の温度係数)サーミスタをNTC ピンに接続し、サーミスタをバッテリ・パックの近く(もしくはモニタしたい他の場所)に配置すると、NTC ピン電圧が範囲外(1.35V 超もしくは 0.3V 未満)の場合に、LTC4020 は NTC フォルトをトリガしてバッテリ充電を停止します。

LTC4020 の VIN_REG ピンを使用すると、入力電圧レギュレーションが可能です。このピンは、ソーラー・パネルのピーク電源電圧の設定や、その他の高インピーダンス電源における最低電圧の維持に使用できます。

LTC4020 は、充電状態とフォルト状態を通知するために、STAT1 と STAT2 の 2 つのオープンコレクタ出力を備えています。この 2 つのピンは、2 進コードです。

まとめ

LTC4020 は、多用途な高電圧高効率昇降圧パワー・マネージャおよびマルチケミストリ バッテリ・チャージャで、出力バッテリまたはシステム電圧より高い、低い、または等しい入力電圧をサポートしています。高さの低い(0.75mm)耐熱性が強化された 38 ピン5mm×7mm QFN パッケージは、携帯型の産業用機器および医療機器、太陽電池駆動システム、軍用通信機器、12V ~ 24V の自動車用組み込みシステムに最適です。

著者

Charlie Zhao

Charlie Zhao

Charlie Zhaoは、アナログ・デバイセズのプリンシパル・エンジニアです。MMPモジュール・ビジネス・ユニットに所属しています。2001年にLinear Technology(現在はアナログ・デバイセズに統合)に入社。パワー・エレクトロニクスの分野で様々な経験を積み重ねてきました。中国の浙江大学で学士号と修士号、バージニア工科大学で修士号を取得しています。