スイッチングステップダウンレギュレータMAX638を使って電話回線から電源を得る48Vから5VへのDC-DCコンバータ

要約

電話加入者線は-48V電圧を提供しますが、顧客宅の機器は通常、より低い電圧で動作します。MAX638を使った回路は、この電圧の、モデム、電話テストセットやその他加入者(世帯)電話線に接続されたポータブルシステムで必要な5Vへの変換を示しています。

図1の回路は通常のバッテリ駆動によるものではありません。電源は、電話システムでの離れた電話局にある-48Vの鉛蓄電池です。この回路は(一般家庭の)電話加入者回線に接続しているモデム、電話テストセット、および他のポータブルシステムの使用に便利です。テレメトリシステムでも役に立ちます。

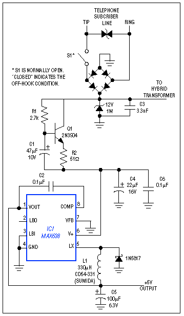
図1. この回路はオフフック状態時に回線の電力を供給することができ、5Vの出力で最高250mWを供給する一方、電話回線を通じた通常の音声(またはデータ))による通信が行えます。

図1. この回路はオフフック状態時に回線の電力を供給することができ、5Vの出力で最高250mWを供給する一方、電話回線を通じた通常の音声(またはデータ))による通信が行えます。

250mWまたはそれ以下で動作するシステムであれば、この回路によって通常の電話差し込みジャックから電力を得られるため、バッテリパックやACアダプタは不要となります。PCMCIAモデムカードなどの周辺機器に内蔵することで、この回路はポータブルコンピュータのメインバッテリを節約することができます。

オンフック状態の加入者回線から得られる電流は実質的にゼロです。しかしオフフック状態では、電流は、電話局のバッテリと介在する電話線のインピーダンスの和によってのみ制限されます。FCC規格のパート68のような規定では、加入者が使用する電流を制限していませんし、また回線をショートさせることさえできます(ホールドボタンによってそうすることができます)。条件は1つ、それはオフフック電流は電話局の回線網の中継リレーを駆動するため、20mAを超えなければなりません。

最大の電力を送るためには、この回路のインピーダンスが回線のインピーダンスとマッチングしなければなりませんが、回線のインピーダンスは電話局との距離によって大きく変ってしまいます。インピーダンスマッチングは、最低20mA の電流を供給する必要性と矛盾してしまいます。しかし、12Vのツェナークランプにより1700Ωまでの回線インピーダンスとして適切な終端を行います。この回線インピーダンスにより、供給できる電力が大きく制限されます(図2)。

図2. 図1の回路によって供給できる電力は、回線インピーダンスとともに急激に低減します。

図2. 図1の回路によって供給できる電力は、回線インピーダンスとともに急激に低減します。

この回路により、電力の供給を受けながら通常の電話による会話が可能になるため、(IC1によって発生する)スイッチングノイズがハイブリッドトランス(図示されていません)に入らないようにブロックする必要があります。Q1およびC1は、ノイズ電流を抑えるインダクタとして動作することによって、この機能を果たします。この回路は5Vの負荷電流に関係なく約35mAをシンクするため、「ウエット」のハイブリッドトランス(ループ電流をシンクできるもの)は必要ありません。その代わり、ハイブリッドは「ドライ」タイプで小型および軽量コアの物が使用できます。