Design Note 173: New 16-Bit SO-8 DAC Has 1LSB (Max) INL and DNL Over Industrial Temperature Range
The new LTC1595/LTC1596 16-bit DACs from LTC provide the easiest to use, most cost effective, highest performance solution for upgrading industrial and instrumentation applications from 12 bits to 16 bits. They feature:
- ±1LSB (max) INL and DNL over the industrial temperature range
- Ultralow, 1nV-s glitch impulse
- ±10V output capability
- Small SO-8 package (LTC1595)
- Pin compatible upgrade for industry standard 12-bit DACs (DAC8043/DAC8143 and AD7543)
Nice Features of the 16-Bit DACs
These new CMOS current output DACs use precision thin-film resistors in a modified R/2R architecture. They have SPI/MICROWIRE compatible serial interfaces and draw only 10μA from a single 5V supply. They generate precision 0V to 10V or ±10V outputs using a single or dual external op amp. The LTC1596 has an asynchronous clear input and both devices have power-on reset.
Because the LTC1595/LTC1596’s INL is five times less sensitive to op amp VOS when compared to 12-bit devices, systems using the DAC8043/DAC8143 or AD7543 can be upgraded to true 16-bit resolution and linearity without requiring more precise op amps.

Figure 1. With a Single Op Amp, the 16-Bit DAC Performs 2-Quadrant Multiplication with ±10V Input and Output Ranges. A Fixed –10V Reference Generates a Precision 16-Bit 0V to 10V Unipolar Output.
16-Bit Accuracy Over Temperature Without Autocalibration
Autocalibrated DACs achieve their 16-bit accuracy at the cost of additional autocalibration circuitry that increases size and cost, requires cumbersome calibration overhead for the user and, because of poor linearity drift, requires DAC recalibration every time the temperature changes.
By eliminating autocalibration, the LTC1595/LTC1596 offer a better choice. Figure 2 shows the outstanding 0.25LSB (typ) integral nonlinearity (INL) and differential nonlinearity (DNL). This accuracy and very low drift guarantee a 1LSB (max) INL and DNL specification over the industrial temperature range without autocalibration.

Figure 2. The Outstanding INL and DNL (≤ 0.25LSB Typ) and Very Low Drift Allow a Maximum 1LSB Specifi cation Over Temperature.
Ultralow 1nV-s Glitch
A new proprietary deglitcher brings great benefits to precision applications because it reduces the output glitch impulse to 1nV-s, ten times lower than any other 16-bit industrial DAC, and makes the glitch impulse uniform for any code. Figure 3 shows the output glitch for a midscale transition with a 0V to 10V output range.

Figure 3. The Output Glitch is Less Than 1nV-s, Ten Times Less Than the Best 16-Bit Industrial DACs.
Precision 0V to10V Outputs with One Op Amp
The LTC1595 can be configured to generate 0V to 10V by applying –10V to the VREF pin as shown in Figure 1. This circuit can also perform 2-quadrant multiplication where the reference is driven by a ±10V input signal and VOUT swings from 0V to –VREF.
The LTC1595/LTC1596 allow designers to choose an op amp that optimizes an application’s accuracy, speed, power and cost. An LT®1001 provides excellent DC precision, low noise and low power dissipation (90mW total for Figure 1’s circuit). For higher speed, the LT1122 will provide settling to 1LSB in 3μs for a full-scale transition (Figure 4).

Figure 4. The LTC1595/LTC1596 with an LT1122 Settles in 3μs for a Full-Scale Change. The Top Trace Shows the 0V to 10V DAC Output and the Lower Trace Shows the Gated 3μs Settling Waveform.
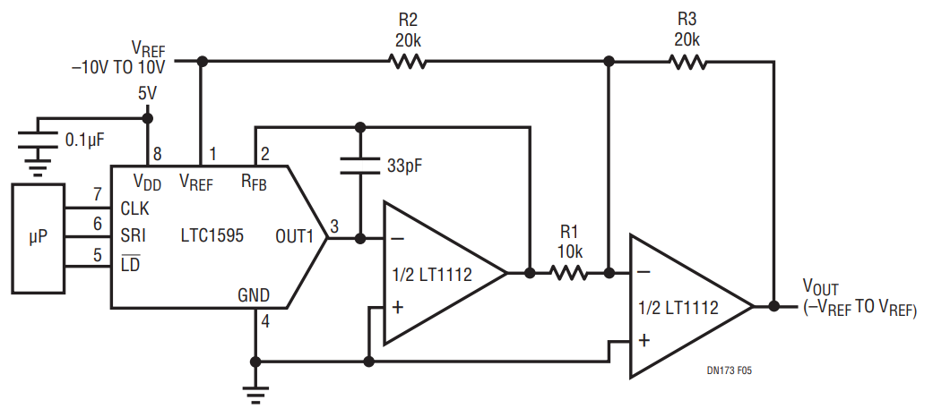
Precision ±10V Outputs with a Dual Op Amp
Figure 5 shows a bipolar, 4-quadrant multiplying application. The reference input can vary from –10V to 10V and VOUT swings from –VREF to VREF. Using a fixed 10V reference results in a precision ±10V bipolar output. Use a pack of matched 20k resistors (the 10k resistor is formed using two parallel 20k resistors) for good bipolar gain and offset. Substituting the LT1124 for the LT1112 provides faster settling.

Figure 5. The LTC1595 and the LT1112 Dual Op Amp Achieve 4-Quadrant Multiplication and a 16-Bit ±10V Bipolar Output with 10V Reference.