AN-1197: Software Configurable 14-Bit Dual-Channel Unipolar/Bipolar Voltage Output Using the AD5732R DAC
Circuit Function and Benfits
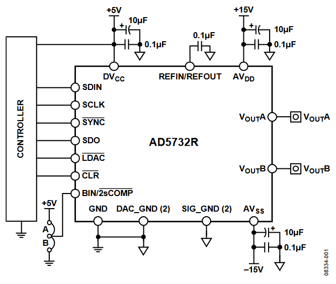
This circuit provides unipolar and bipolar data conversion using the AD5732R, a dual, 14-bit, serial input, unipolar/bipolar voltage output DAC. The only external components needed for this 14-bit DAC are decoupling capacitors on the supply pins and reference input, leading to savings in cost and board space. This circuit is well suited for closed-loop servo control applications.
Circuit Description
The AD5732R is a digital-to-analog converter that offers guaranteed 14-bit monotonicity, integral nonlinearity (INL) of ±4 LSB, 0.1% total unadjusted error (TUE), and 10 μs settling time. The AD5732R also integrates a 2.5 V, 5 ppm/°C voltage reference, reference buffers, and output amplifiers. This leads to further savings in both cost and board space. Performance is guaranteed over the following supply voltage ranges: AVDD supply range from +4.5 V to +16.5 V, and AVSS supply range from −4.5 V to −16.5 V. AVSS can be connected to 0 V only if unipolar outputs are required. The output range can be individually programmed for each output channel with these options: 0 V to +5 V, 0 V to +10 V, 0 V to +10.8 V, −5 V to +5 V, −10 V to +10 V, and −10.8 V to +10.8 V. The input coding is user selectable twos complement or offset binary for a bipolar output (depending on the state of the BIN/2sCOMP pin). Coding is straight binary for a unipolar output. Figure 2 shows that the typical output error of this circuit at 25°C ambient temperature is less than 0.07 %FSR.
The circuit must be constructed on a multilayer printed circuit board (PCB) with a large area ground plane. Proper layout, grounding, and decoupling techniques must be used to achieve optimum performance (see MT-031 Tutorial, Grounding Data Converters and Solving the Mystery of AGND and DGND and MT-101 Tutorial, Decoupling Techniques).

Figure 1. Unipolar/Bipolar Configuration for the AD5732R DAC (Simplified Schematic).

Figure 2. Output Voltage Error.
Learn More
Kester, Walt. 2005. The Data Conversion Handbook. Analog Devices. Chapters 3 and 7
MT-015 Tutorial, Basic DAC Architectures II: Binary DACs. Analog Devices.
MT-031 Tutorial, Grounding Data Converters and Solving the Myster of AGND and DGND. Analog Devices.
MT-101 Tutorial, Decoupling Techniques. Analog Devices.
Voltage Reference Wizard Design Tool.
Data Sheets and Evaluation Boards
AD5754R Evaluation Board (Compatible with AD5724).
Revision History
6/13—Rev. 0 to Rev. A
Changed Document Title from CN0090 to AN-1197 ..............................................................................Universal
7/09—Revision 0: Initial Version