MAX9940

製造中

低電圧デバイス用、信号ライン過電圧プロテクタ

敏感な通信プロトコルを使った低電圧デバイスを保護

利用上の注意

本データシートの英語以外の言語への翻訳はユーザの便宜のために提供されるものであり、リビジョンが古い場合があります。最新の内容については、必ず最新の英語版をご参照ください。

なお、日本語版のデータシートは基本的に「Rev.0」(リビジョン0)で作成されています。そのため、英語版が後に改訂され、複数製品のデータシートがひとつに統一された場合、同じ「Rev.0」の日本語版のデータシートが異なる製品のデータシートとして表示されることがあります。たとえば、「ADM3307E」の場合、日本語データシートをクリックすると「ADM3311E」が表示されます。これは、英語版のデータシートが複数の製品で共有できるように1本化され、「ADM3307E/ADM3310E/ADM3311E/ADM3312E/ADM3315E」(Rev.J)と改訂されたからで、決して誤ってリンクが張られているわけではありません。和文化されたデータシートを少しでも有効に活用していただくためにこのような方法をとっておりますので、ご了解ください。

アナログ・デバイセズ社は、提供する情報が正確で信頼できるものであることを期していますが、その情報の利用に関して、あるいはその利用によって生じる第三者の特許やその他の権利の侵害に関して一切の責任を負いません。また、アナログ・デバイセズ社の特許または特許の権利の使用を明示的または暗示的に許諾するものでもありません。仕様は予告なしに変更する場合があります。本紙記載の商標および登録商標は、各社の所有に属します。

Viewing:

製品情報

  • EXTを28Vまで保護
  • 拡張ESD保護
    • EXTを±4kVまで保護(IEC 61000-4接触放電)
  • 電源電圧範囲:+2.2V~+5.5V
  • 自己消費電流:13µA
  • フォルト反応時間:60ns
  • 小型5ピンSC70
  • 温度範囲:-40℃~+125℃

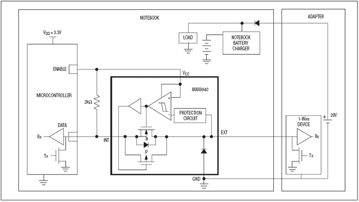
低電圧ディジタル通信ポート用の信号ライン過電圧プロテクタのMAX9940は、高電圧フォルトおよびESDに対する保護を提供します。MAX9940は、大きな直列抵抗や大きな配線容量など、標準的なフォルト保護の方法が使用できないマキシムの1-Wire®などの敏感な通信プロトコルに特に有用です。

MAX9940は、+2.2V~+5.5Vの単一電源電圧で動作し、自己消費電流はわずか13µAです。EXTポートは最大28Vまで保護されています。このデバイスは、フォルト状態時の迅速なアクションを実現する60nsの反応時間を特長とし、-40℃~+125℃の自動車用温度範囲で動作します。

アプリケーション

  • 産業用機器
  • ノートブックコンピュータ
  • ポータブル機器

MAX9940
低電圧デバイス用、信号ライン過電圧プロテクタ
MAX9940:ブロックダイアグラム/標準アプリケーション回路
myAnalogに追加

myAnalogの製品セクション(通知受け取り)、既存/新規プロジェクトに製品を追加する。

新規プロジェクトを作成
質問する
サポート

アナログ・デバイセズのサポート・ページはアナログ・デバイセズへのあらゆるご質問にお答えするワンストップ・ポータルです。


ドキュメント

さらに詳しく
myAnalogに追加

myAnalogのリソース・セクション、既存/新規プロジェクトにメディアを追加する。

新規プロジェクトを作成

ソフトウェア・リソース

必要なソフトウェア/ドライバが見つかりませんか?

ドライバ/ソフトウェアをリクエスト

ツールおよびシミュレーション


評価用キット

MAX9940EVKIT

MAX9940の評価キット

機能と利点

  • 1-Wire®デバイス(DS2413)と出力接続
  • 高電圧フォルトを開始するプッシュボタン
  • 鉛(Pb)フリーおよびRoHS準拠
  • 実証済みPCBレイアウト
  • 完全実装および試験済み

製品詳細

MAX9940の評価キット(EVキット)は、マイクロコントローラポート用高電圧信号ラインプロテクタのMAX9940の評価するために使用される実装および試験済みPCBです。MAX9940のEVキットは、マイクロコントローラポートが高電圧フォルトから保護されていることを検証します。

このEVキットは、MAX9940AXK+が実装されて提供されています。

アプリケーション

  • 産業用機器
  • ノートブックコンピュータ
  • ポータブル機器

MAX9940EVKIT
MAX9940の評価キット

最新のディスカッション

MAX9940に関するディスカッションはまだありません。意見を投稿しますか?

EngineerZone®でディスカッションを始める

最近表示した製品